Задание 2 Параграф 108 ГДЗ Мякишев 10 класс (Физика)
Решение #1
Решение #2

Рассмотрим вариант решения задания из учебника Мякишев, Буховцев 10 класс, Просвещение:
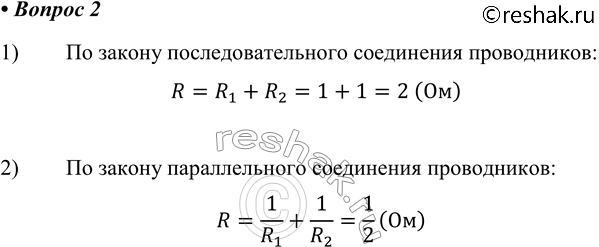
2. Сопротивление каждого проводника равно 1 Ом. Чему равно сопротивление двух таких проводников, соединённых: 1) последовательно; 2) параллельно?
Похожие решебники
Популярные решебники 10 класс Все решебники
*К сожалению, временные проблемы с публикацией комментариев с мобильных устройств.