Задание ЕГЭ 1 Параграф 107 ГДЗ Мякишев 10 класс (Физика)
Решение #1

Рассмотрим вариант решения задания из учебника Мякишев, Буховцев 10 класс, Просвещение:
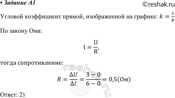
A1 При увеличении напряжения U на участке электрической цепи сила тока I в цепи изменяется в соответствии с графиком (см. рис.). Электрическое сопротивление на этом участке цепи равно
1) 2 Ом
2) 0,5 Ом
3) 2 мОм
4) 500 Ом
Похожие решебники
Популярные решебники 10 класс Все решебники
*К сожалению, временные проблемы с публикацией комментариев с мобильных устройств.