Задание ЕГЭ 2 Параграф 108 ГДЗ Мякишев 10 класс (Физика)
Решение #1

Рассмотрим вариант решения задания из учебника Мякишев, Буховцев 10 класс, Просвещение:
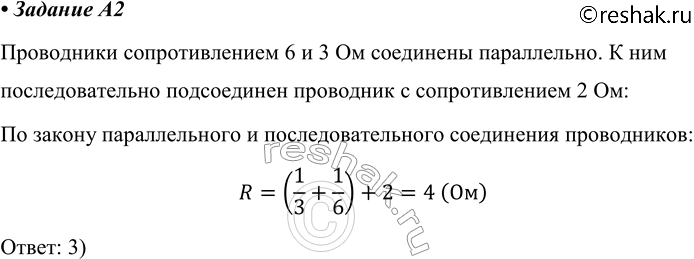
Сопротивление участка цепи, изображённого на рисунке, равно
1) 11 Ом
2) 6 Ом
3) 4 Ом
4) 1 Ом
Похожие решебники
Популярные решебники 10 класс Все решебники
*К сожалению, временные проблемы с публикацией комментариев с мобильных устройств.