Задание ЕГЭ 2 Параграф 107 ГДЗ Мякишев 10 класс (Физика)
Решение #1

Рассмотрим вариант решения задания из учебника Мякишев, Буховцев 10 класс, Просвещение:
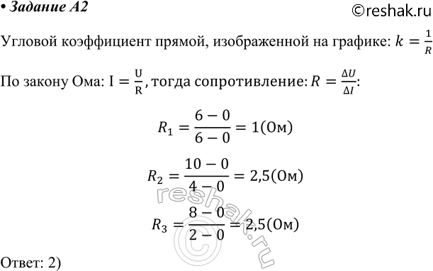
A2. На рисунке изображены графики зависимости силы тока в трёх проводниках от напряжения на их концах. Сопротивление какого проводника равно 2,5 Ом?
1)1
2) 2
3) 3
4) такого проводника нет
Похожие решебники
Популярные решебники 10 класс Все решебники
*К сожалению, временные проблемы с публикацией комментариев с мобильных устройств.