Задание ЕГЭ 4 Параграф 107 ГДЗ Мякишев 10 класс (Физика)
Решение #1

Рассмотрим вариант решения задания из учебника Мякишев, Буховцев 10 класс, Просвещение:
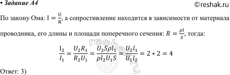
A4 Если увеличить в 2 раза напряжение между концами проводника, а его длину уменьшить в 2 раза, то сила тока, проходящего через проводник,
1) не изменится
2) уменьшится в 4 раза
3) увеличится в 4 раза
4) увеличится в 2 раза
Похожие решебники
Популярные решебники 10 класс Все решебники
*К сожалению, временные проблемы с публикацией комментариев с мобильных устройств.