Задание ЕГЭ 4 Параграф 108 ГДЗ Мякишев 10 класс (Физика)
Решение #1

Рассмотрим вариант решения задания из учебника Мякишев, Буховцев 10 класс, Просвещение:
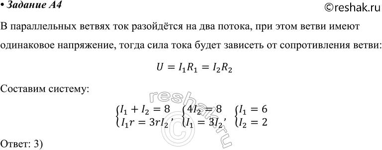
A4 Через участок цепи (см. рис.) идёт постоянный ток. Сила тока I = 8 А. Какую силу тока показывает амперметр? Сопротивление амперметра не учитывайте.
1) 2 A
2) 3 A
3) 6 А
4) 12 А
Похожие решебники
Популярные решебники 10 класс Все решебники
*К сожалению, временные проблемы с публикацией комментариев с мобильных устройств.