Задание 1 Параграф 109 ГДЗ Мякишев 10 класс (Физика)
Решение #1
Решение #2
Решение #3

Рассмотрим вариант решения задания из учебника Мякишев, Буховцев 10 класс, Просвещение:
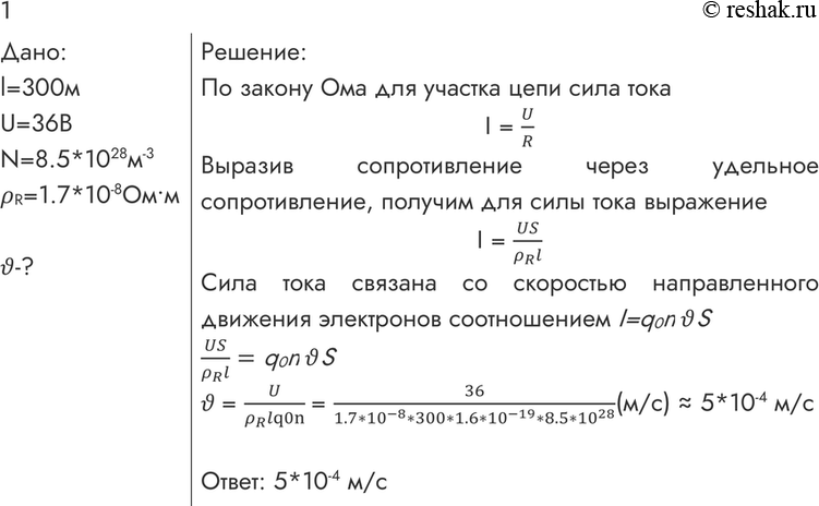
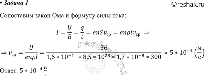
1. К концам медного проводника длиной 300 м приложено напряжение 36 В. Определите среднюю скорость упорядоченного движения электронов в проводнике, если концентрация электронов проводимости в меди 8,5 * 10^28 м^-3, а удельное сопротивление 1,7 * 10^-8 Ом * м.
Похожие решебники
Популярные решебники 10 класс Все решебники
*К сожалению, временные проблемы с публикацией комментариев с мобильных устройств.