Задание ЕГЭ 3 Параграф 108 ГДЗ Мякишев 10 класс (Физика)
Решение #1

Рассмотрим вариант решения задания из учебника Мякишев, Буховцев 10 класс, Просвещение:
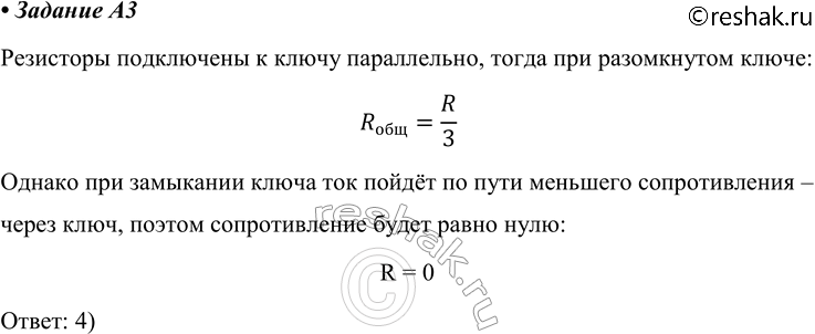
A3 Каким будет сопротивление участка цепи, изображённого на рисунке, при замыкании ключа? Каждый из резисторов имеет сопротивление R.
1) R
2) R/2
3) R/3
4) 0
Похожие решебники
Популярные решебники 10 класс Все решебники
*К сожалению, временные проблемы с публикацией комментариев с мобильных устройств.