Упр.53.5 ГДЗ Мордкович 10-11 класс (Алгебра)
Решение #1
Решение #2

Рассмотрим вариант решения задания из учебника Мордкович, Семенов 11 класс, Мнемозина:
53.5 В разложении (х + 1/x)^10 по степеням переменной х укажите:
а) одночлен, содержащий x^8;
о) одночлен, содержащий х^4;
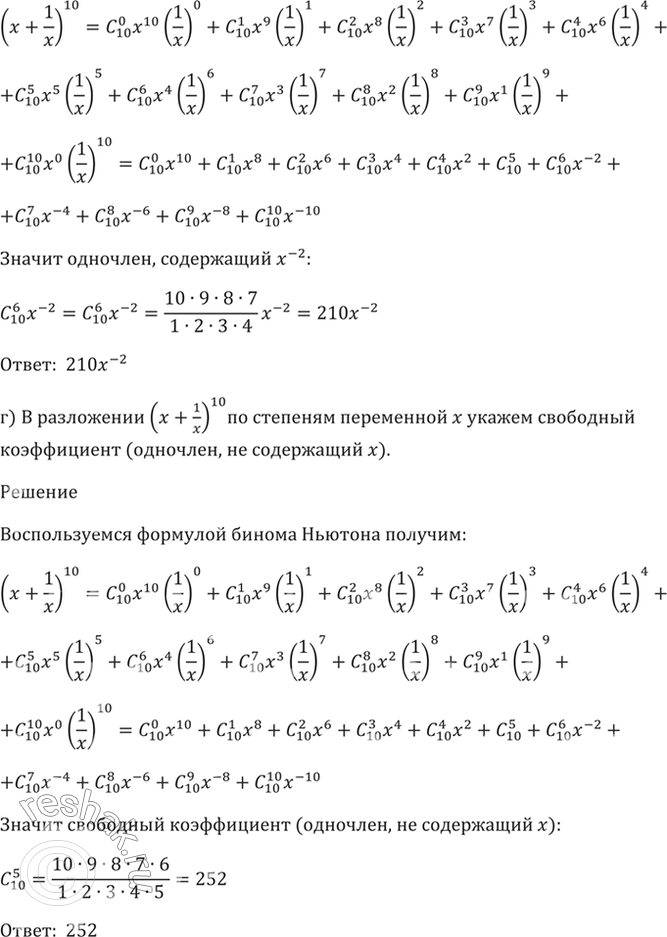
в) одночлен, содержащий х^-2;
г) свободный коэффициент (одночлен, не содержащий х).
Похожие решебники
Популярные решебники 11 класс Все решебники
*К сожалению, временные проблемы с публикацией комментариев с мобильных устройств.