Упр.53.2 ГДЗ Мордкович 10-11 класс (Алгебра)
Решение #1
Решение #2

Рассмотрим вариант решения задания из учебника Мордкович, Семенов 11 класс, Мнемозина:
53.2 Найдите коэффициент при первой степени переменной х у многочлена Р(х):
а) Р(х) = (1 + х)^7;
б) Р(х) = (1 + Зx)^4;
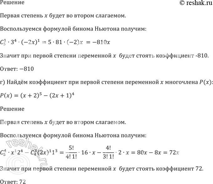
в) Р(х) = (3 - 2x)^5;
г) Р(х) = (х + 2)^5 - (2х + 1)^4.
Похожие решебники
Популярные решебники 11 класс Все решебники
*размещая тексты в комментариях ниже, вы автоматически соглашаетесь с пользовательским соглашением