Упр.49.6 ГДЗ Мордкович 10-11 класс (Алгебра)
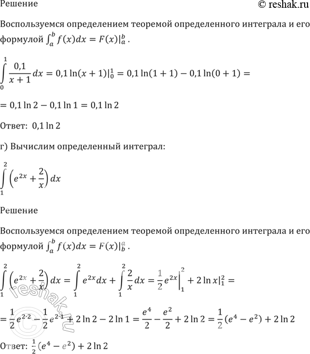
Решение #1
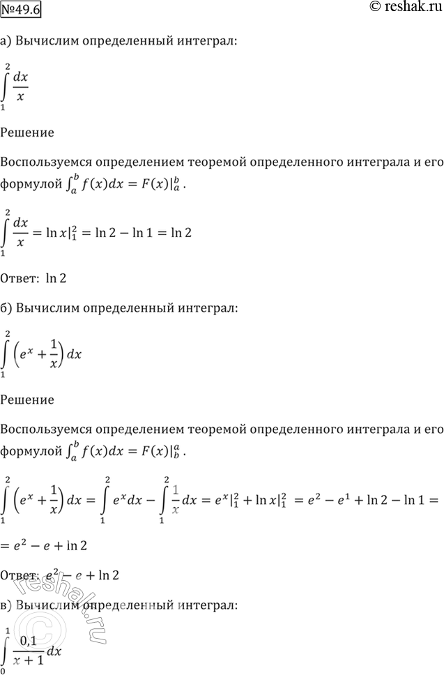
Решение #2

Рассмотрим вариант решения задания из учебника Мордкович, Семенов 11 класс, Мнемозина:
49.6
а) интеграл(1 2) dx / x;
б) интеграл(1 2) (e^x + 1/x) dx;
в) интеграл(0 1) 0,1 / (x + 1) dx;
г) интеграл(1 2) (e^2x + 2/x) dx.
Похожие решебники
Популярные решебники 11 класс Все решебники
*размещая тексты в комментариях ниже, вы автоматически соглашаетесь с пользовательским соглашением