Упр.49.9 ГДЗ Мордкович 10-11 класс (Алгебра)
Решение #1
Решение #2

Рассмотрим вариант решения задания из учебника Мордкович, Семенов 11 класс, Мнемозина:
49.9 Дан прямолинейный стержень длиной l. Он неоднороден, и его
плотность в точке, удалённой от левого конца на х, 0 < = х < = l,
определяется по формуле р = р(х). Найдите массу стержня, если:
а) р(х) = х^2 - х + 1, l = 6;
б) p(x) = 1 / (x + 3)^2, l = 3;
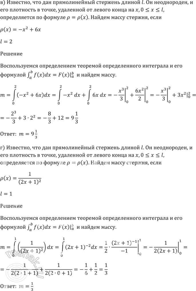
в) р(х) = -х^2 + 6x, l = 2;
г) р(х) = 1 / (2х +1)^2, l = 1.
Похожие решебники
Популярные решебники 11 класс Все решебники
*размещая тексты в комментариях ниже, вы автоматически соглашаетесь с пользовательским соглашением