Упр.49.3 ГДЗ Мордкович 10-11 класс (Алгебра)
Решение #1
Решение #2

Рассмотрим вариант решения задания из учебника Мордкович, Семенов 11 класс, Мнемозина:
49.3
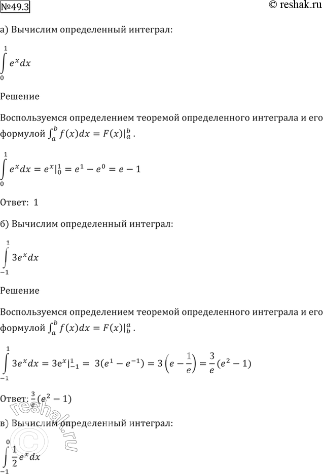
a) интеграл(0 1) e^x dx;
б) интеграл(-1 1) 3e^x dx;
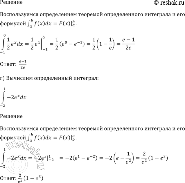
в) интеграл(-1 0) 1/2e^x dx;
г) интеграл(-2 1) -2e^x dx.
Похожие решебники
Популярные решебники 11 класс Все решебники
*размещая тексты в комментариях ниже, вы автоматически соглашаетесь с пользовательским соглашением