Упр.49.1 ГДЗ Мордкович 10-11 класс (Алгебра)
Решение #1
Решение #2

Рассмотрим вариант решения задания из учебника Мордкович, Семенов 11 класс, Мнемозина:
49.1 Вычислите определённый интеграл:
a) интеграл(-2/3 1) x^3 dx;
6) интеграл(1 3) dx / x^2;
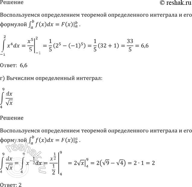
в) интеграл(-1 2) x^4 dx;
г) интеграл(4 9) dx / корень(x).
Похожие решебники
Популярные решебники 11 класс Все решебники
*размещая тексты в комментариях ниже, вы автоматически соглашаетесь с пользовательским соглашением