Упр.49.2 ГДЗ Мордкович 10-11 класс (Алгебра)
Решение #1
Решение #2

Рассмотрим вариант решения задания из учебника Мордкович, Семенов 11 класс, Мнемозина:
49.2
a) интеграл(пи/2 пи) sin x dx;
6) интеграл(-пи/4 пи/4) dx / cos^2 x;
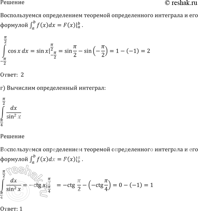
в) интеграл(-пи/2 пи/2) cos x dx;
г) интеграл(пи/4 пи/2) dx / sin^2 x.
Похожие решебники
Популярные решебники 11 класс Все решебники
*К сожалению, временные проблемы с публикацией комментариев с мобильных устройств.