Упр.49.4 ГДЗ Мордкович 10-11 класс (Алгебра)
Решение #1
Решение #2

Рассмотрим вариант решения задания из учебника Мордкович, Семенов 11 класс, Мнемозина:
49.4
a) интеграл(0 4) e^(0,5x - 1) dx;
6) интеграл(-1 1) e^(2x + 1) dx;
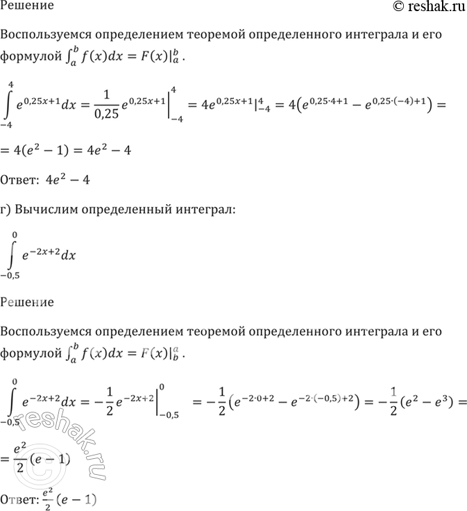
в) интеграл(-4 4) e^(0,25x + 1) dx;
г) интеграл(-0,5 0) e^(-2x + 2) dx.
Похожие решебники
Популярные решебники 11 класс Все решебники
*размещая тексты в комментариях ниже, вы автоматически соглашаетесь с пользовательским соглашением