Упр.29.9 ГДЗ Мордкович 10-11 класс (Алгебра)
Решение #1
Решение #2

Рассмотрим вариант решения задания из учебника Мордкович, Семенов 10-11 класс, Мнемозина:
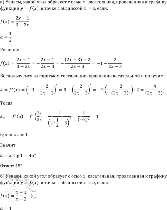
29.9
а) f(х) = (2x - 1) / (3 - 2x), а = 1/2;
б) f(x) = (x - 1) / (x - 2), а = 1.
Похожие решебники
Популярные решебники 10-11 класс Все решебники
*размещая тексты в комментариях ниже, вы автоматически соглашаетесь с пользовательским соглашением