Упр.29.12 ГДЗ Мордкович 10-11 класс (Алгебра)
Решение #1
Решение #2

Рассмотрим вариант решения задания из учебника Мордкович, Семенов 10-11 класс, Мнемозина:
29.12 Составьте уравнение касательной к графику функции у = f(x) в точке с абсциссой х = а, если:
a) f(x) = x^2, a = 3;
б) f(x) = 2 - x - x^3, а = 0;
в) f(x) = х^3, а = 1;
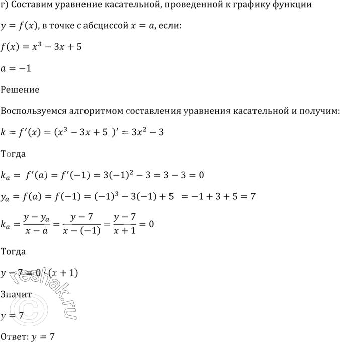
г) f(x) = x^3 - Зx + 5, а = -1.
Похожие решебники
Популярные решебники 10-11 класс Все решебники
*размещая тексты в комментариях ниже, вы автоматически соглашаетесь с пользовательским соглашением