Упр.29.5 ГДЗ Мордкович 10-11 класс (Алгебра)
Решение #1
Решение #2

Рассмотрим вариант решения задания из учебника Мордкович, Семенов 10-11 класс, Мнемозина:
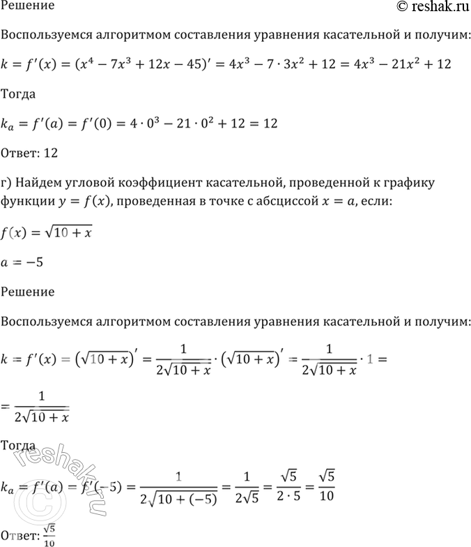
29.5 Найдите угловой коэффициент касательной, проведённой к графику функции у = f(x) в точке с абсциссой х = а, если:
a) f(x) = x^3 - 2x^2 + 3, а = -1;
б) f(x) = корень(4 - 5х), а = 0;
в) f(x) = х^4 - 7х^3 + 12x - 45, а = 0;
г) f(x) = корень(10 + х), а = -5.
Похожие решебники
Популярные решебники 10-11 класс Все решебники
*К сожалению, временные проблемы с публикацией комментариев с мобильных устройств.