Упр.29.7 ГДЗ Мордкович 10-11 класс (Алгебра)
Решение #1
Решение #2

Рассмотрим вариант решения задания из учебника Мордкович, Семенов 10-11 класс, Мнемозина:
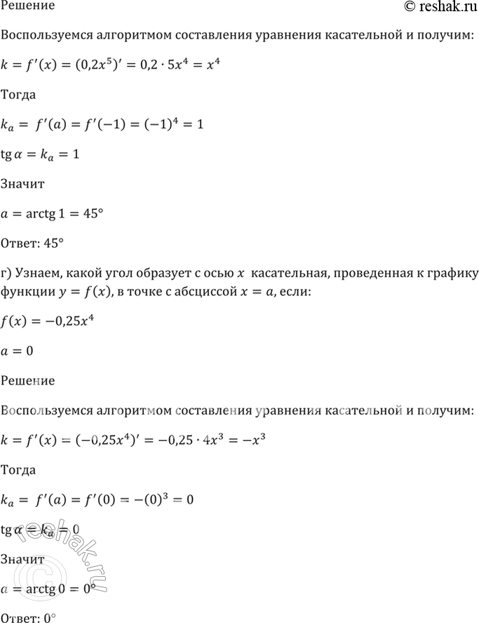
29.7 Определите, какой угол образует с осью х касательная,
проведённая к графику функции у = f(x) в точке с абсциссой х = а, если:
a) f(x) = х^2, а = 0,5;
б) f(x) = -Зx^3, а = 1/3;
в) f(x) = 0,2x^5, а = -1;
г) f(x) = -0,25x^4, а = 0.
Похожие решебники
Популярные решебники 10-11 класс Все решебники
*К сожалению, временные проблемы с публикацией комментариев с мобильных устройств.