Упр.29.6 ГДЗ Мордкович 10-11 класс (Алгебра)
Решение #1
Решение #2

Рассмотрим вариант решения задания из учебника Мордкович, Семенов 10-11 класс, Мнемозина:
29.6
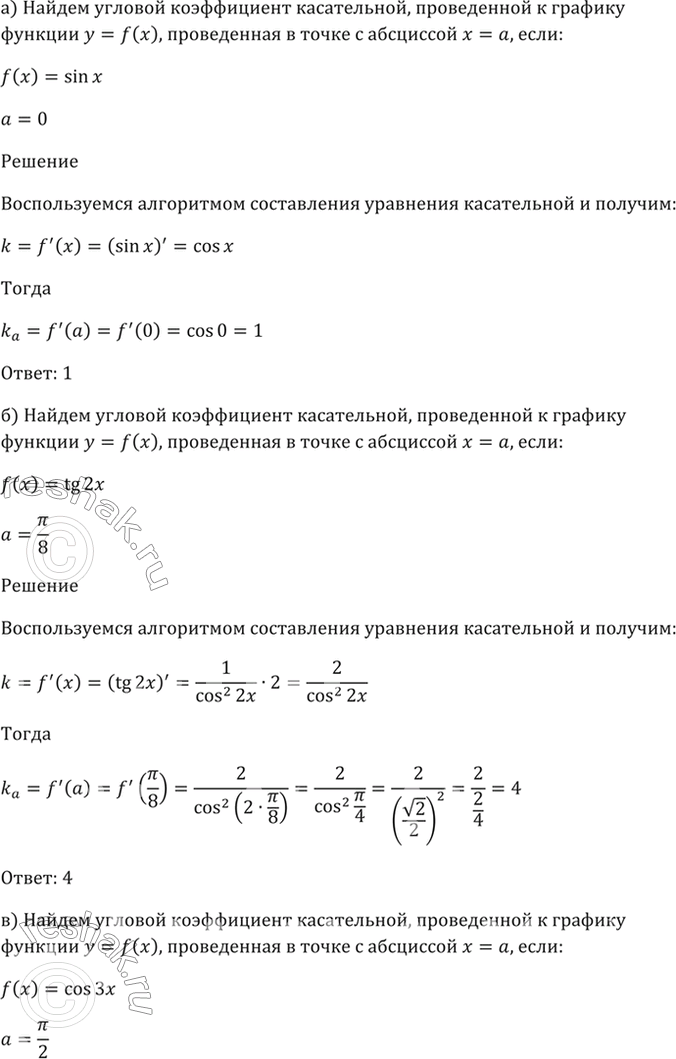
a) f(x) = sin x, а = 0;
б) f(x) = tg 2x, а = пи/8;
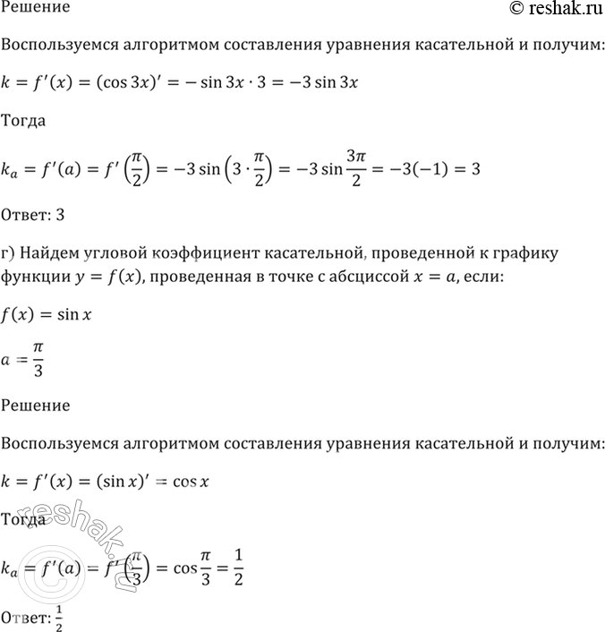
в) f(x) = соs Зx, а = пи/2;
г) f(x) = sin x, а = пи/3.
Похожие решебники
Популярные решебники 10-11 класс Все решебники
*размещая тексты в комментариях ниже, вы автоматически соглашаетесь с пользовательским соглашением