Упр.806 ГДЗ Макарычев Миндюк 9 класс (Алгебра)
Решение #1
Решение #2

Рассмотрим вариант решения задания из учебника Макарычев, Миндюк, Нешков 9 класс, Просвещение:
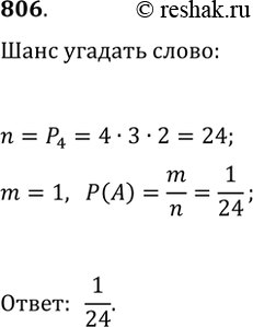
806. На четырёх карточках написаны буквы «о», «т», «к», «р». Карточки перевернули и перемешали. Затем открыли наугад последовательно одну за другой эти карточки и положили их в ряд. Какова вероятность того, что в результате получится слово «крот»?
Похожие решебники
Популярные решебники 9 класс Все решебники
*К сожалению, временные проблемы с публикацией комментариев с мобильных устройств.