Упр.801 ГДЗ Макарычев Миндюк 9 класс (Алгебра)
Решение #1
Решение #2

Рассмотрим вариант решения задания из учебника Макарычев, Миндюк, Нешков 9 класс, Просвещение:
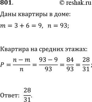
801. В кооперативном доме 93 квартиры, из которых 3 находятся на первом этаже, а 6 — на последнем. Квартиры распределяются по жребию. Какова вероятность того, что жильцу не достанется квартира, расположенная на первом или на последнем этаже?
Похожие решебники
Популярные решебники 9 класс Все решебники
*размещая тексты в комментариях ниже, вы автоматически соглашаетесь с пользовательским соглашением