Упр.627 ГДЗ Макарычев Миндюк 8 класс (Алгебра)
Решение #1 (Учебник 2024)
Решение #2 (Учебник 2019)
Решение #3 (Учебник 2019)
Решение #4 (Учебник 2019)

Рассмотрим вариант решения задания из учебника Макарычев, Миндюк, Нешков 8 класс, Просвещение:
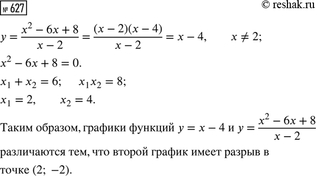
Чем различаются графики функций у = x - 4 и у = (x^2 - 6x + 8)/(x - 2)?
Турист проплыл на лодке против течения реки 6 км и по озеру 15 км, затратив на путь по озеру на 1 ч больше, чем на путь по реке. Зная, что скорость течения реки равна 2 км/ч, найдите скорость лодки при движении по озеру.
Похожие решебники
Популярные решебники 8 класс Все решебники
*размещая тексты в комментариях ниже, вы автоматически соглашаетесь с пользовательским соглашением