Упр.481 ГДЗ Греков Крючков 10-11 класс (Русский язык)
Решение #1
Решение #2

Рассмотрим вариант решения задания из учебника Греков, Крючков, Чешко 11 класс, Просвещение:
481. Объясните расстановку знаков препинания. Составьте схемы предложений.
1) Павел Петрович старался не глядеть на Базарова; помириться с ним он всё-таки не хотел; он стыдился своей заносчивости, своей неудачи, стыдился всего затеянного им дела, хотя и чувствовал, что более благоприятным образом оно кончиться не могло. (Т.) 2) Ещё была зима, но солнце начинало ходить выше и в полдень, когда вышедший рано утром отряд прошёл уже вёрст десять, пригревало так, что становилось жарко, и лучи его были так ярки, что больно было смотреть на сталь штыков и на блёстки, которые вдруг вспыхивали на меди пушек, как маленькие солнца. (Л. Т.) 3) Хотя день был очень хорош, но земля до такой степени загрязнилась, что колёса брички, захватывая её, сделались скоро покрытыми ею, как войлоком, что значительно отяжелило экипаж; к тому же почва была глинистая и цепка необыкновенно. (Г.) 4) Зима начала хозяйничать над землёй, но мы знали, что под рыхлым снегом, если разгрести его руками, ещё можно найти свежие лесные цветы, знали, что в печах всегда будет трещать огонь, что с нами остались зимовать синицы, и зима показалась нам такой же прекрасной, как лето. (Пауст.)
1. Павел Петрович старался не глядеть на Базарова; (точка с запятой разделяет слабо связанные по смыслу части предложения) помириться с ним он всё-таки не хотел; (точка с запятой разделяет слабо связанные по смыслу части предложения) он стыдился своей заносчивости, (запятая между однородными дополнениями, соединёнными при помощи бессоюзной связи) своей неудачи, (запятая между однородными сказуемыми, соединёнными при помощи бессоюзной связи) стыдился всего затеянного им дела, (запятая разделяет части сложного предложения) хотя и чувствовал, (запятая разделяет части сложного предложения) что более благоприятным образом оно кончиться не могло.
2. Ещё была зима, (запятая разделяет части сложного предложения) но солнце начинало ходить выше и в полдень, (запятая разделяет части сложного предложения) когда вышедший рано утром отряд прошёл уже вёрст десять, (запятая разделяет части сложного предложения) пригревало так, (запятая разделяет части сложного предложения) что становилось жарко, (запятая разделяет части сложного предложения) и лучи его были так ярки, (запятая разделяет части сложного предложения) что больно было смотреть на сталь штыков и на блёстки, (запятая разделяет части сложного предложения) которые вдруг вспыхивали на меди пушек, (запятой выделяется сравнительный оборот) как маленькие солнца.
3. Хотя день был очень хорош, (запятая разделяет части сложного предложения) но земля до такой степени загрязнилась, (запятая разделяет части сложного предложения) что колёса брички, (запятой выделяется деепричастный оборот) захватывая её, (запятой выделяется деепричастный оборот) сделались скоро покрытыми ею, (запятой выделяется сравнительный оборот) как войлоком, (запятая разделяет части сложного предложения) что значительно отяжелило экипаж; (точка с запятой разделяет слабо связанные по смыслу и распространённые части) к тому же почва была глинистая и цепка необыкновенно.
4. Зима начала хозяйничать над землёй, (запятая разделяет части сложного предложения) но мы знали, (запятая разделяет части сложного предложения) что под рыхлым снегом, (запятая разделяет части сложного предложения) если разгрести его руками, (запятая разделяет части сложного предложения) ещё можно найти свежие лесные цветы, (запятая разделяет части сложного предложения) знали, (запятая разделяет части сложного предложения) что в печах всегда будет трещать огонь, (запятая разделяет части сложного предложения) что с нами остались зимовать синицы, (запятая разделяет части сложного предложения) и зима показалась нам такой же прекрасной, (запятой выделяется сравнительный оборот) как лето.
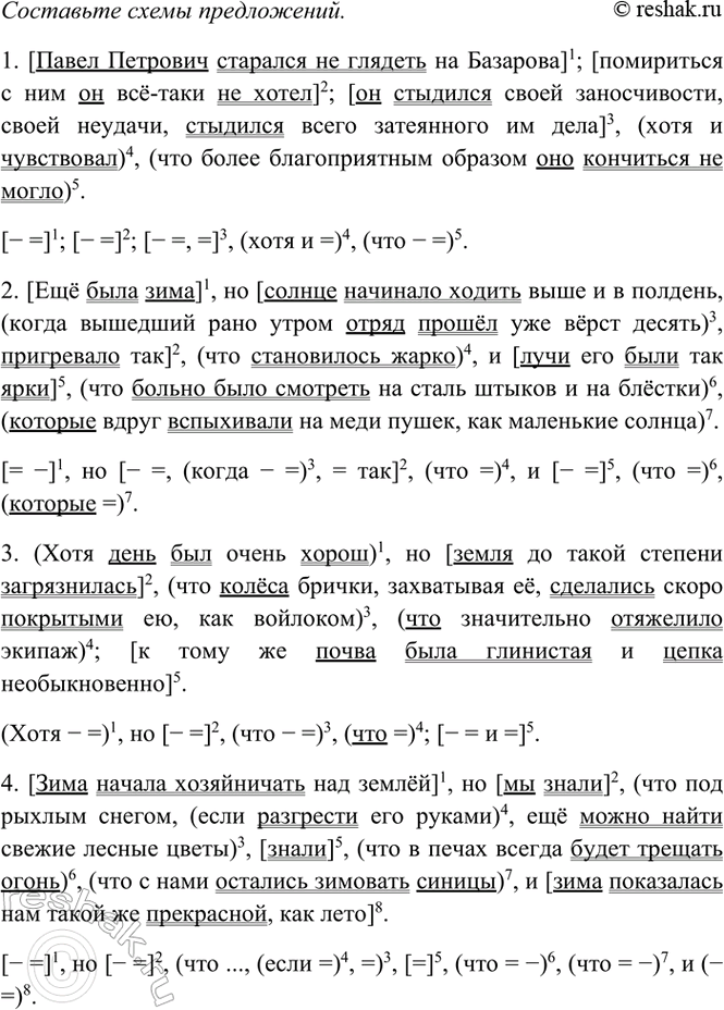
1. [Павел Петрович старался не глядеть на Базарова]1; [помириться с ним он всё-таки не хотел]2; [он стыдился своей заносчивости, своей неудачи, стыдился всего затеянного им дела]3, (хотя и чувствовал)4, (что более благоприятным образом оно кончиться не могло)5.
[- =]1; [- =]2; [- =, =]3, (хотя и =)4, (что - =)5.
2. [Ещё была зима]1, но [солнце начинало ходить выше и в полдень, (когда вышедший рано утром отряд прошёл уже вёрст десять)3, пригревало так]2, (что становилось жарко)4, и [лучи его были так ярки]5, (что больно было смотреть на сталь штыков и на блёстки)6, (которые вдруг вспыхивали на меди пушек, как маленькие солнца)7.
[= -]1, но [- =, (когда - =)3, = так]2, (что =)4, и [- =]5, (что =)6, (которые =)7.
3. (Хотя день был очень хорош)1, но [земля до такой степени загрязнилась]2, (что колёса брички, захватывая её, сделались скоро покрытыми ею, как войлоком)3, (что значительно отяжелило экипаж)4; [к тому же почва была глинистая и цепка необыкновенно]5.
(Хотя - =)1, но [- =]2, (что - =)3, (что =)4; [- = и =]5.
4. [Зима начала хозяйничать над землёй]1, но [мы знали]2, (что под рыхлым снегом, (если разгрести его руками)4, ещё можно найти свежие лесные цветы)3, [знали]5, (что в печах всегда будет трещать огонь)6, (что с нами остались зимовать синицы)7, и [зима показалась нам такой же прекрасной, как лето]8.
[- =]1, но [- =]2, (что ..., (если =)4, =)3, [=]5, (что = -)6, (что = -)7, и (- =)8.
Популярные решебники 11 класс Все решебники
*размещая тексты в комментариях ниже, вы автоматически соглашаетесь с пользовательским соглашением