🔥ГДЗ под запретом?

Упр.1353 ГДЗ Атанасян 7-9 класс по геометрии (Геометрия)

Решение #1 (Учебник 2025)

Изображение Упр.1353 ГДЗ Атанасян 7-9 класс по геометрии

Рассмотрим вариант решения задания из учебника Атанасян, Бутузов 9 класс, Просвещение:
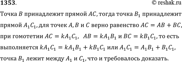
1353. Пусть при некоторой гомотетии точки А, В и С переходят соответственно в точки A_1, B_1 и C_1. Докажите, что если точка В лежит между точками A и С, то точка B_1 лежит между точками A_1 и C_1.
Точка B принадлежит прямой AC, тогда точка B_1 принадлежит прямой A_1 C_1,для точек A,B и C верно равенство AC=AB+BC, при гомотетии AC=kA_1 C_1, AB=kA_1 B_1 и BC=kB_1 C_1,то есть выполняется kA_1 C_1=kA_1 B_1+kB_1 C_1 или A_1 C_1=A_1 B_1+B_1 C_1, точка B_1 лежит между A_1 и C_1,что и требовалось доказать.

*Цитирирование задания со ссылкой на учебник производится исключительно в учебных целях для лучшего понимания разбора решения задания.
*К сожалению, временные проблемы с публикацией комментариев с мобильных устройств.