№87 ГДЗ Рымкевич 10-11 класс (Физика)
Решение #1
Решение #2
Решение #3

Рассмотрим вариант решения задания из учебника Рымкевич 10-11 класс, Дрофа:
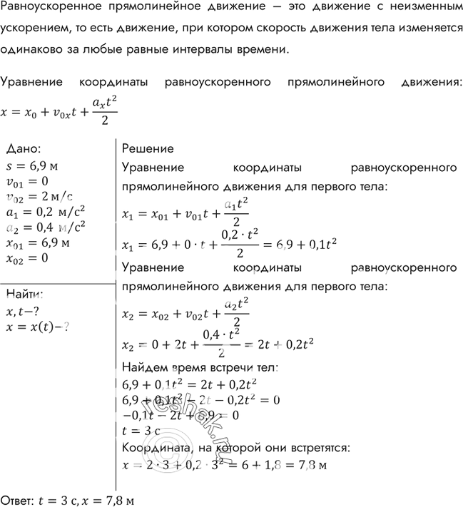
В момент начала наблюдения расстояние между двумя телами равно 6,9 м. Первое тело движется из состояния покоя с ускорением 0,2 м/с2. Второе движется вслед за ним, имея начальную скорость 2 м/с и ускорение 0,4 м/с2. Написать уравнения х = x(t) в системе отсчета, в которой при t = 0 координаты тел принимают значения, соответственно равные х1 = 6,9 м, х2 = 0. Найти время и место встречи тел.
Популярные решебники 10-11 класс Все решебники
*К сожалению, временные проблемы с публикацией комментариев с мобильных устройств.