№88 ГДЗ Рымкевич 10-11 класс (Физика)
Решение #1
Решение #2

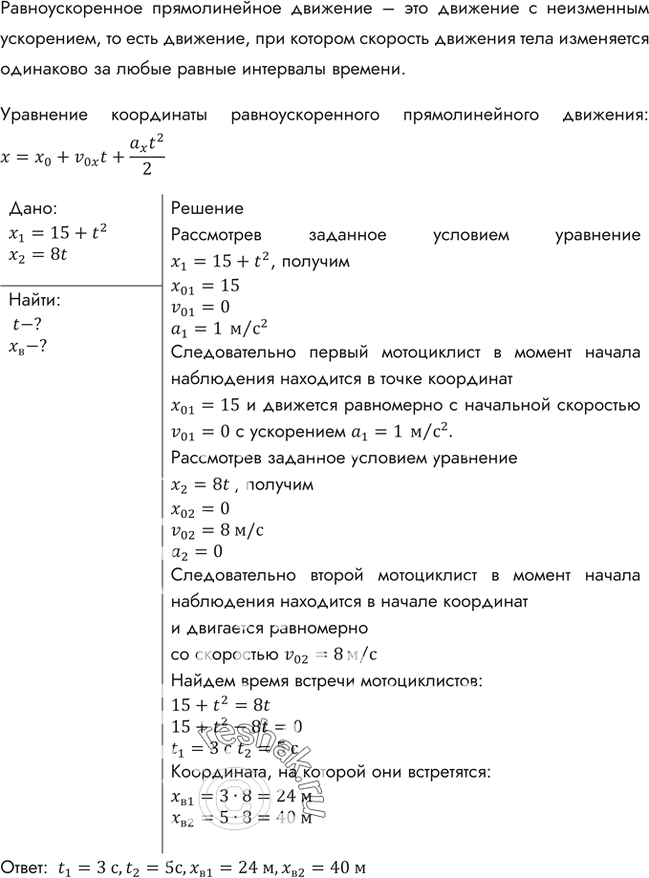
Рассмотрим вариант решения задания из учебника Рымкевич 10-11 класс, Дрофа:
Движения двух мотоциклистов заданы уравнениями х1 = 15 + t2 и х2 = St. Описать движение каждого мотоциклиста; найти время и место их встречи.
Популярные решебники 10-11 класс Все решебники
*размещая тексты в комментариях ниже, вы автоматически соглашаетесь с пользовательским соглашением