№86 ГДЗ Рымкевич 10-11 класс (Физика)
Решение #1
Решение #2
Решение #3

Рассмотрим вариант решения задания из учебника Рымкевич 10-11 класс, Дрофа:
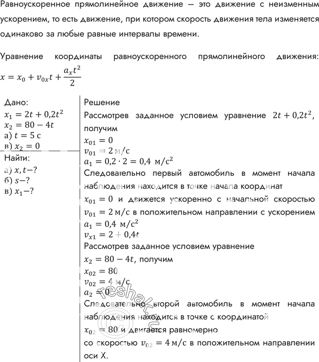
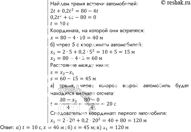
Движения двух автомобилей по шоссе заданы уравнениями х1 = 2t + 0,2t2 и х2 = 80 - 4t. Описать картину движения. Найти: а) время и место встречи автомобилей; б) расстояние между ними через 5 с от начала отсчета времени; в) координату первого автомобиля в тот момент времени, когда второй находился в начале отсчета.
Популярные решебники 10-11 класс Все решебники
*размещая тексты в комментариях ниже, вы автоматически соглашаетесь с пользовательским соглашением