№81 ГДЗ Рымкевич 10-11 класс (Физика)
Решение #1
Решение #2
Решение #3

Рассмотрим вариант решения задания из учебника Рымкевич 10-11 класс, Дрофа:
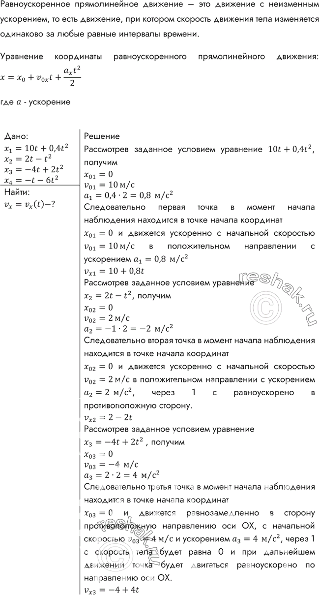
Движения четырех материальных точек заданы следующими уравнениями соответственно: х1 = 10t + 0,4t2; х2 = 2t - t2; х3 = -4t + 2t2; х4 = -t - 6t2. Написать уравнение vx = vx(t) для каждой точки; построить графики этих зависимостей; описать движение каждой точки.
Популярные решебники 10-11 класс Все решебники
*размещая тексты в комментариях ниже, вы автоматически соглашаетесь с пользовательским соглашением