№76 ГДЗ Рымкевич 10-11 класс (Физика)
Решение #1
Решение #2

Рассмотрим вариант решения задания из учебника Рымкевич 10-11 класс, Дрофа:
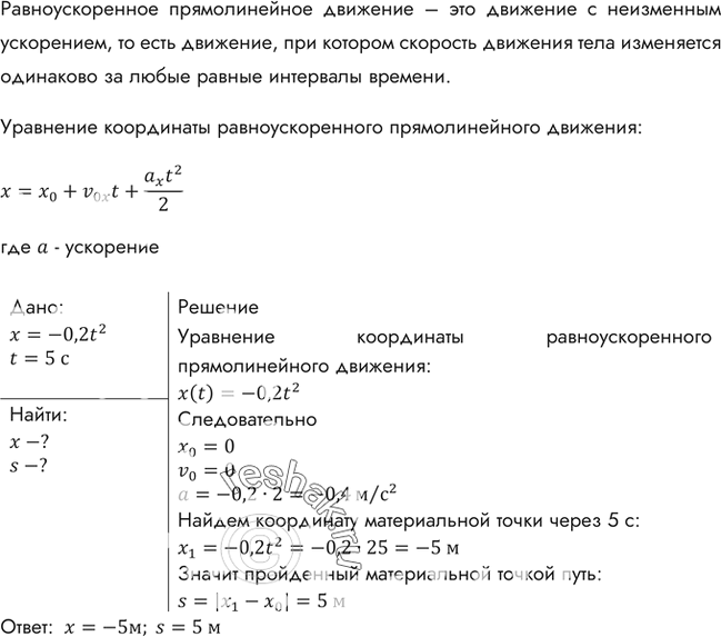
Уравнение движения материальной точки имеет вид х = -0,2t2. Какое это движение? Найти координату точки через 5 с и путь, пройденный ею за это время.
Популярные решебники 10-11 класс Все решебники
*размещая тексты в комментариях ниже, вы автоматически соглашаетесь с пользовательским соглашением