Решаем устно Параграф 19 ГДЗ Мерзляк Полонский 5 класс (Математика)
Решение #1 (Учебник 2024)
Решение #2 (Учебник 2019)

Рассмотрим вариант решения задания из учебника Мерзляк, Полонский, Якир 5 класс, Просвещение:
Решите уравнение:
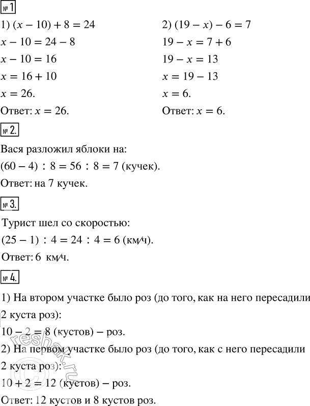
1) (х- 10) + 8 = 24;
2) (19 - х) - б = 7.
2. Вася разложил 60 яблок на кучки по 8 яблок, и ещё 4 яблока у него осталось. На сколько кучек Вася разложил яблоки?
3. Турист должен преодолеть маршрут длиной 25 км. После того как он шёл 4 ч с одной и той же скоростью, ему осталось пройти 1 км. С какой скоростью шёл турист?
4. На двух участках росло 20 кустов роз. После того как с первого
участка пересадили 2 куста роз на второй, на обоих участках стало
по 10 кустов роз. Сколько кустов роз росло на каждом участке?
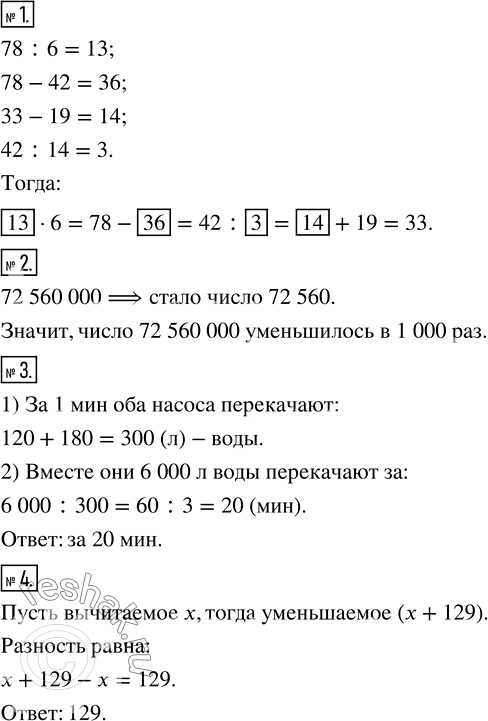
1. Найдите числа, которых не хватает в цепочке вычислений:
___·6=78-___=42 :___=___+19=33.
2. В числе 72 560 000 зачеркнули три последних нуля. Как изменилось, увеличилось или уменьшилось, это число и во сколько раз?
3. Один насос за 1 мин перекачивает 120 л воды, а второй — 180 л. За какое время они вместе могут наполнить водой цистерну, ёмкость которой равна 6 000 л?
4. Уменьшаемое на 129 больше вычитаемого. Чему равна разность?
5. Делитель в 48 раз меньше делимого. Чему равно частное?
6. В первый день турист был в дороге 7 ч, а во второй — 4 ч, двигаясь с такой же скоростью, как и в первый день. Во второй день турист прошёл на 12 км меньше, чем в первый. С какой скоростью двигался турист?
Похожие решебники
Популярные решебники 5 класс Все решебники
*размещая тексты в комментариях ниже, вы автоматически соглашаетесь с пользовательским соглашением