Решаем устно Параграф 17 ГДЗ Мерзляк Полонский 5 класс (Математика)
Решение #1 (Учебник 2024)
Решение #2 (Учебник 2019)

Рассмотрим вариант решения задания из учебника Мерзляк, Полонский, Якир 5 класс, Просвещение:
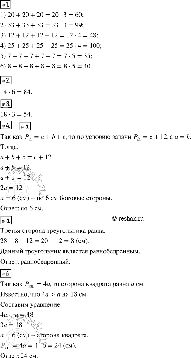
1. Чему равна сумма:
1) 20 + 20 + 20; 3)12 + 12 + 12 + 12;
2) 33 + 33 + 33; 4) 25 + 25 + 25 + 25;
5) 7+7 + 7+ 7 + 7;
6) 8 + 8 + 8 + 8 + 87
2. Найдите произведение чисел 14 и 6.
3. Увеличьте число 18 в 3 раза.
4. Найдите длину боковой стороны равнобедренного треугольника, если его периметр на 12 см больше основания.
5. Определите вид треугольника, две стороны которого равны 8 см и 12 см, а периметр — 28 см.
6. Найдите периметр квадрата, если он больше его стороны на 18 см.
1. Заполните цепочку вычислений:
14·3=___+18=___·5=___-125=____.
2. Произведение чисел 3 и 8 умножьте на 100.
3. Число 3 умножьте на произведение чисел 8 и 100.
4. Найдите произведение суммы чисел 8 и 7 и числа 6.
5. Найдите сумму произведений чисел 8 и 6 и чисел 7 и 6.
6. Можно ли представить число 6 в виде произведения 100 множителей?
7. В инкубаторе было 1 000 яиц. Из каждых 100 яиц вылупилось 95 цыплят. Сколько всего вылупилось цыплят?
Похожие решебники
Популярные решебники 5 класс Все решебники
*размещая тексты в комментариях ниже, вы автоматически соглашаетесь с пользовательским соглашением