🔥ГДЗ под запретом?

Проверьте себя Пункт 34 ГДЗ Виленкин Жохов 6 класс Часть 2, Просвещение (Математика)

Решение #1 (Учебник 2023)

Изображение Проверочная работа. УмножениеНайдите произведение:1. Минус тридцати и нуля.2. Минус шести и минус девяти.3. Восьми и минус десяти.4. Минус девяти и девяти.5....
Дополнительное изображение

Решение #2 (Учебник 2023)

Изображение Проверочная работа. УмножениеНайдите произведение:1. Минус тридцати и нуля.2. Минус шести и минус девяти.3. Восьми и минус десяти.4. Минус девяти и девяти.5....

Решение #3 (Учебник 2021)

Изображение Проверочная работа. УмножениеНайдите произведение:1. Минус тридцати и нуля.2. Минус шести и минус девяти.3. Восьми и минус десяти.4. Минус девяти и девяти.5....
Дополнительное изображение

Рассмотрим вариант решения задания из учебника Виленкин, Жохов, Чесноков 6 класс, Просвещение:
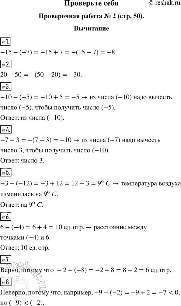
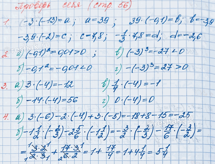
Проверочная работа
1. Вычислите:
а) 48 : (-3); б) (-5/6) : 3/4; в) |0,39| : |-1,3|; г) 0 : (-19).
2. Найдите значение выражения:
а) (3 - 13) : (-17 + 7); в) (1/4 - 1/2 - 3/4) : (-2 17/18 + 3 17/18).
б) (-1,2 - 1,2) : (-1 - 2);
3. Решите уравнение:
а) x : 8 = -4 1/8; б) x : (-2,4) = -3,5 : 4.
4. Определите знак выражения:
а) (-4) : (-7) : 1/2 : (-4/5) : (-6);
б) -6 : 2 · (-0,4) : (-1 1/4) · 4.

Проверочная работа. Умножение
Найдите произведение:
1. Минус тридцати и нуля.
2. Минус шести и минус девяти.
3. Восьми и минус десяти.
4. Минус девяти и девяти.
5. Найдите квадрат минус восьми.
6. Число «а» — положительное, а число «бэ» — отрицательное. Сравните с нулём произведение этих чисел.
Верно ли высказывание (ответьте да или нет)?
7. Произведение двух отрицательных чисел — положительное число.
8. Произведение двух целых чисел не может быть меньше каждого из множителей.

*Цитирирование задания со ссылкой на учебник производится исключительно в учебных целях для лучшего понимания разбора решения задания.
*К сожалению, временные проблемы с публикацией комментариев с мобильных устройств.