🔥ГДЗ под запретом?

Упр.4.333 ГДЗ Виленкин Жохов 6 класс Часть 2, Просвещение (Математика)

Решение #1 (Учебник 2023)

Изображение Найдите частное: а) 6/11 : (-1 4/11);   в) -1 1/6 : (-1/2);    д) 0,1 : (-1/23);б) -1 2/9 : 3 2/3;     г) -0,18 : (-2 2/5);   е) -3/7 : 2,4.При выполнении...

Решение #2 (Учебник 2023)

Изображение Найдите частное: а) 6/11 : (-1 4/11);   в) -1 1/6 : (-1/2);    д) 0,1 : (-1/23);б) -1 2/9 : 3 2/3;     г) -0,18 : (-2 2/5);   е) -3/7 : 2,4.При выполнении...
Дополнительное изображение

Решение #3 (Учебник 2023)

Изображение Найдите частное: а) 6/11 : (-1 4/11);   в) -1 1/6 : (-1/2);    д) 0,1 : (-1/23);б) -1 2/9 : 3 2/3;     г) -0,18 : (-2 2/5);   е) -3/7 : 2,4.При выполнении...

Рассмотрим вариант решения задания из учебника Виленкин, Жохов, Чесноков 6 класс, Просвещение:
Найдите частное:
а) 6/11 : (-1 4/11); в) -1 1/6 : (-1/2); д) 0,1 : (-1/23);
б) -1 2/9 : 3 2/3; г) -0,18 : (-2 2/5); е) -3/7 : 2,4.
При выполнении вычислений опираемся на следующие правила:
- для того, чтобы найти частное двух отрицательных чисел, необходимо разделить модуль делимого на модуль делителя.
- для того, чтобы найти частное двух чисел с разными знаками, необходимо разделить модуль делимого на модуль делителя и поставить перед полученным числом знак «-».
- для того, чтобы разделить одну обыкновенную дробь на другую, необходимо делимое умножить на число, обратное делителю, то есть у делителя необходимо поменять местами числа, стоящие в числителе и знаменателе.
- произведением двух дробей является дробь, числитель которой равен произведению числителей, а знаменатель – произведению знаменателей.
- для того, чтобы выполнить деление смешанных чисел, необходимо записать эти числа в виде неправильных дробей, а затем воспользоваться правилом деления дробей.
Для того, чтобы преобразовать смешанное число в неправильную дробь, необходимо целую часть числа умножить на знаменатель дробной части и к полученному произведению прибавить числитель дробной части; эту сумму записать как числитель неправильной дроби, а в её знаменатель записать знаменатель дробной части смешанного числа.
Если при вычислениях получаем неправильную дробь (числитель больше знаменателя), то преобразуем её в смешанное число.
Для того, чтобы неправильную дробь, числитель которой нацело не делится на знаменатель, преобразовать в смешанное число, необходимо числитель разделить на знаменатель; полученное неполное частное записать как целую часть смешанного числа, а остаток – как числитель его дробной части.
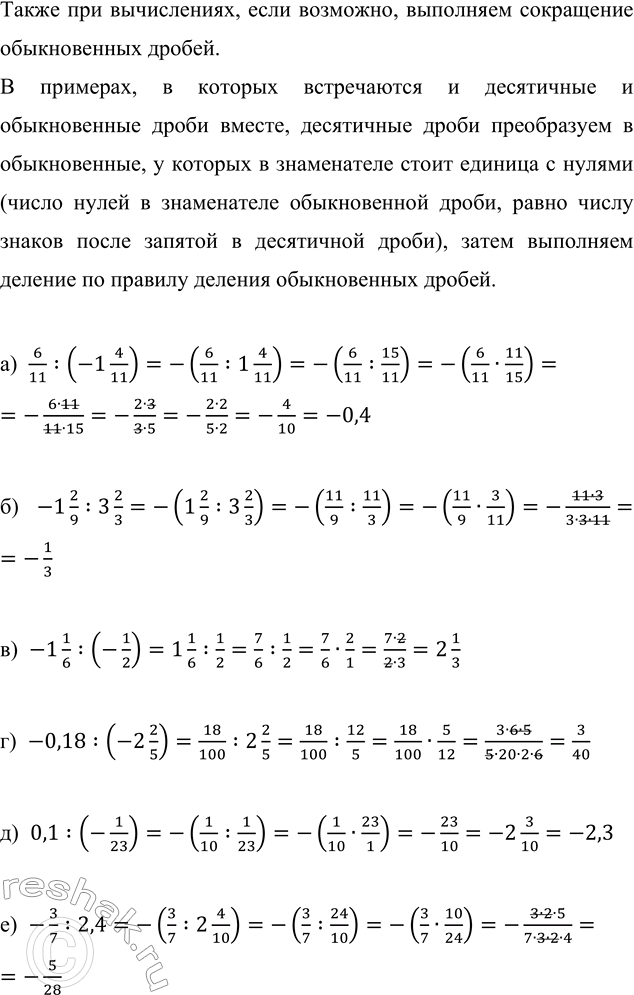
Также при вычислениях, если возможно, выполняем сокращение обыкновенных дробей.
В примерах, в которых встречаются и десятичные и обыкновенные дроби вместе, десятичные дроби преобразуем в обыкновенные, у которых в знаменателе стоит единица с нулями (число нулей в знаменателе обыкновенной дроби, равно числу знаков после запятой в десятичной дроби), затем выполняем деление по правилу деления обыкновенных дробей.
а) 6/11 :(-1 4/11)=-(6/11 :1 4/11)=-(6/11 :15/11)=-(6/11•11/15)=-(6•11)/(11•15)=-(2•3)/(3•5)=-(2•2)/(5•2)=-4/10=-0,4
б) -1 2/9 :3 2/3=-(1 2/9 :3 2/3)=-(11/9 :11/3)=-(11/9•3/11)=-(11•3)/(3•3•11)==-1/3
в) -1 1/6 :(-1/2)=1 1/6 :1/2=7/6 :1/2=7/6•2/1=(7•2)/(2•3)=2 1/3
г) -0,18:(-2 2/5)=18/100 :2 2/5=18/100 :12/5=18/100•5/12=(3•6•5)/(5•20•2•6)=3/40
д) 0,1:(-1/23)=-(1/10 :1/23)=-(1/10•23/1)=-23/10=-2 3/10=-2,3
е) -3/7 :2,4=-(3/7 :2 4/10)=-(3/7 :24/10)=-(3/7•10/24)=-(3•2•5)/(7•3•2•4)=-5/28

*Цитирирование задания со ссылкой на учебник производится исключительно в учебных целях для лучшего понимания разбора решения задания.
*К сожалению, временные проблемы с публикацией комментариев с мобильных устройств.