🔥ГДЗ под запретом?

Упр.4.342 ГДЗ Виленкин Жохов 6 класс Часть 2, Просвещение (Математика)

Решение #1 (Учебник 2023)

Изображение Значение выражения представьте в виде p/q, где р — целое число, a q — натуральное число:а) 4/9 · (-3/8);   б) -2 1/7 · 1,4;   в) -1,3 · 15/13;   г) -1 6/13 ·...

Решение #2 (Учебник 2023)

Изображение Значение выражения представьте в виде p/q, где р — целое число, a q — натуральное число:а) 4/9 · (-3/8);   б) -2 1/7 · 1,4;   в) -1,3 · 15/13;   г) -1 6/13 ·...

Решение #3 (Учебник 2023)

Изображение Значение выражения представьте в виде p/q, где р — целое число, a q — натуральное число:а) 4/9 · (-3/8);   б) -2 1/7 · 1,4;   в) -1,3 · 15/13;   г) -1 6/13 ·...

Рассмотрим вариант решения задания из учебника Виленкин, Жохов, Чесноков 6 класс, Просвещение:
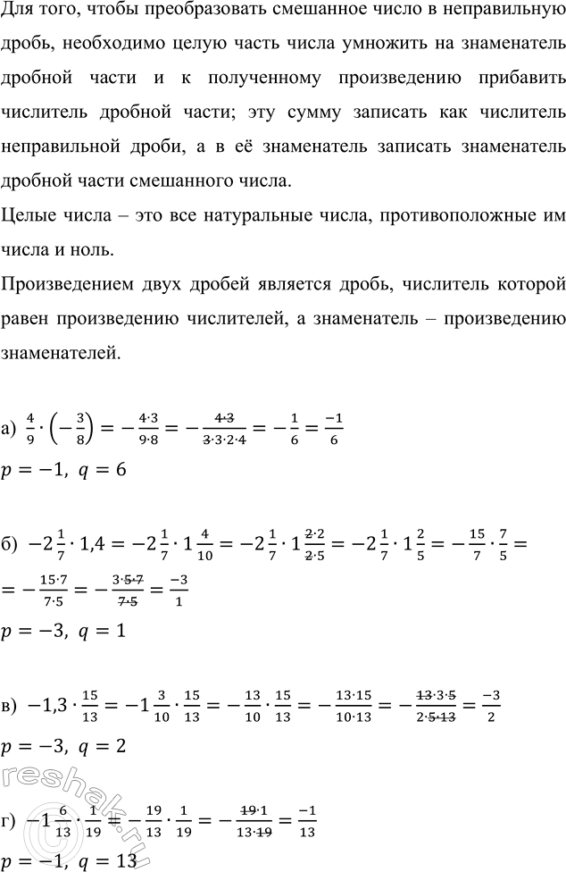
Значение выражения представьте в виде p/q, где р — целое число, a q — натуральное число:
а) 4/9 · (-3/8); б) -2 1/7 · 1,4; в) -1,3 · 15/13; г) -1 6/13 · 1/19.
Для того, чтобы преобразовать смешанное число в неправильную дробь, необходимо целую часть числа умножить на знаменатель дробной части и к полученному произведению прибавить числитель дробной части; эту сумму записать как числитель неправильной дроби, а в её знаменатель записать знаменатель дробной части смешанного числа.
Целые числа – это все натуральные числа, противоположные им числа и ноль.
Произведением двух дробей является дробь, числитель которой равен произведению числителей, а знаменатель – произведению знаменателей.
а) 4/9•(-3/8)=-(4•3)/(9•8)=-(4•3)/(3•3•2•4)=-1/6=(-1)/6
p=-1,q=6
б) -2 1/7•1,4=-2 1/7•1 4/10=-2 1/7•1 (2•2)/(2•5)=-2 1/7•1 2/5=-15/7•7/5=-(15•7)/(7•5)=-(3•5•7)/(7•5)=(-3)/1
p=-3,q=1
в) -1,3•15/13=-1 3/10•15/13=-13/10•15/13=-(13•15)/(10•13)=-(13•3•5)/(2•5•13)=(-3)/2
p=-3,q=2
г) -1 6/13•1/19=-19/13•1/19=-(19•1)/(13•19)=(-1)/13
p=-1,q=13

*Цитирирование задания со ссылкой на учебник производится исключительно в учебных целях для лучшего понимания разбора решения задания.
*К сожалению, временные проблемы с публикацией комментариев с мобильных устройств.