🔥ГДЗ под запретом?

Упр.4.344 ГДЗ Виленкин Жохов 6 класс Часть 2, Просвещение (Математика)

Решение #1 (Учебник 2023)

Изображение Запишите в виде десятичной дроби (конечной или периодической) число:а) 4/9;   б) 8/15;   в) 29/80;   г) 11/18;   д) 6 9/20;   е) 3 7/12;   ж) 4 7/24;   з) 2...

Решение #2 (Учебник 2023)

Изображение Запишите в виде десятичной дроби (конечной или периодической) число:а) 4/9;   б) 8/15;   в) 29/80;   г) 11/18;   д) 6 9/20;   е) 3 7/12;   ж) 4 7/24;   з) 2...
Дополнительное изображение

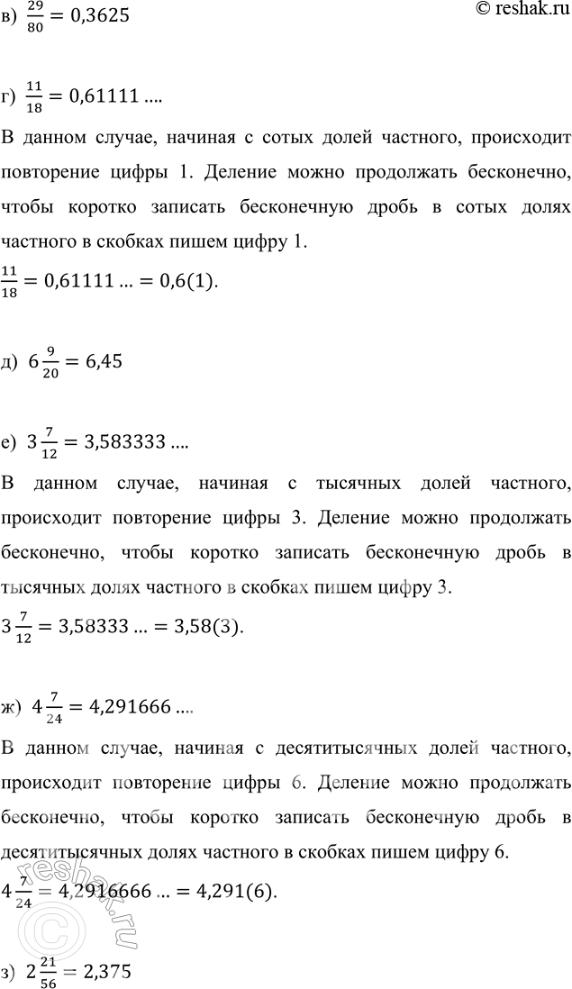
Решение #3 (Учебник 2023)

Изображение Запишите в виде десятичной дроби (конечной или периодической) число:а) 4/9;   б) 8/15;   в) 29/80;   г) 11/18;   д) 6 9/20;   е) 3 7/12;   ж) 4 7/24;   з) 2...

Рассмотрим вариант решения задания из учебника Виленкин, Жохов, Чесноков 6 класс, Просвещение:
Запишите в виде десятичной дроби (конечной или периодической) число:
а) 4/9; б) 8/15; в) 29/80; г) 11/18; д) 6 9/20; е) 3 7/12; ж) 4 7/24; з) 2 21/56.
Число, которое можно представить в виде отношения a/n , где a - целое число, а n - натуральное число, называют рациональным числом.
Любое рациональное число можно записать в виде десятичной дроби (в частности целого числа), либо в виде периодической дроби.
Для того, чтобы дробь или дробную часть смешанного числа представить в виде десятичной дроби, либо в виде периодической дроби, необходимо числитель дроби разделить на знаменатель.
Если при делении в частном повторяется одна и та же цифра или несколько, то записываем её или их в скобках после цифр, которые получились до него в частном.
а) 4/9=0,4444….
В данном случае, начиная с десятых долей частного, происходит повторение цифры 4. Деление можно продолжать бесконечно, чтобы коротко записать бесконечную дробь в десятых частного в скобках пишем цифру 4.
4/9=0,4444…=0,(4).
б) 8/15=0,53333….
В данном случае, начиная с сотых долей частного, происходит повторение цифры 3. Деление можно продолжать бесконечно, чтобы коротко записать бесконечную дробь в сотых долях частного в скобках пишем цифру 3.
8/15=0,53333…=0,5(3).
в) 29/80=0,3625
г) 11/18=0,61111….
В данном случае, начиная с сотых долей частного, происходит повторение цифры 1. Деление можно продолжать бесконечно, чтобы коротко записать бесконечную дробь в сотых долях частного в скобках пишем цифру 1.
11/18=0,61111…=0,6(1).
д) 6 9/20=6,45
е) 3 7/12=3,583333….
В данном случае, начиная с тысячных долей частного, происходит повторение цифры 3. Деление можно продолжать бесконечно, чтобы коротко записать бесконечную дробь в тысячных долях частного в скобках пишем цифру 3.
3 7/12=3,58333…=3,58(3).
ж) 4 7/24=4,291666….
В данном случае, начиная с десятитысячных долей частного, происходит повторение цифры 6. Деление можно продолжать бесконечно, чтобы коротко записать бесконечную дробь в десятитысячных долях частного в скобках пишем цифру 6.
4 7/24=4,2916666…=4,291(6).
з) 2 21/56=2,375

*Цитирирование задания со ссылкой на учебник производится исключительно в учебных целях для лучшего понимания разбора решения задания.
*К сожалению, временные проблемы с публикацией комментариев с мобильных устройств.