🔥ГДЗ под запретом?

Проверьте себя Пункт 20 ГДЗ Виленкин Жохов 6 класс Часть 1, Просвещение (Математика)

Решение #1 (Учебник 2023)

Изображение Проверочная работа № 1. ОтношенияЗапишите отношение:1. Двадцати трёх к восьми.2. Нуля целых двух десятых к нулю целым трём десятым. Найдите значение...
Дополнительное изображение
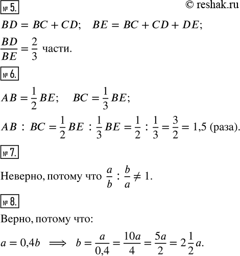
Дополнительное изображение
Дополнительное изображение
Дополнительное изображение

Решение #2 (Учебник 2021)

Изображение Проверочная работа № 1. ОтношенияЗапишите отношение:1. Двадцати трёх к восьми.2. Нуля целых двух десятых к нулю целым трём десятым. Найдите значение...
Дополнительное изображение
Дополнительное изображение
Дополнительное изображение

Решение #3 (Учебник 2021)

Изображение Проверочная работа № 1. ОтношенияЗапишите отношение:1. Двадцати трёх к восьми.2. Нуля целых двух десятых к нулю целым трём десятым. Найдите значение...
Дополнительное изображение

Рассмотрим вариант решения задания из учебника Виленкин, Жохов, Чесноков 6 класс, Просвещение:
Проверочная работа № 1
1. Одну из двух прямо пропорциональных величин увеличили в 4 раза. Как из менится вторая величина?
2. Одну из двух обратно пропорциональных величин уменьшили в 6 раз. Как изменится вторая величина?
3. Заполните таблицу, если величины х и у обратно пропорциональны.
4. Составьте задачу по схеме.
Какая зависимость между величинами в составленных задачах? Решите составленные задачи с помощью пропорций.
Проверочная работа № 2
Рассмотрите таблицу и ответьте на вопросы.
1. Сколько нужно взять жидкости, чтобы получить 780 г рисовой жидкой каши?
2. Сколько нужно взять соли для приготовления 240 г вязкой овсяной каши?
3. Сколько нужно жидкости и соли для приготовления 500 г жидкой манной каши?
4. Приготовили 455 г жидкой овсяной каши. Сколько жидкости и соли потребовалось?

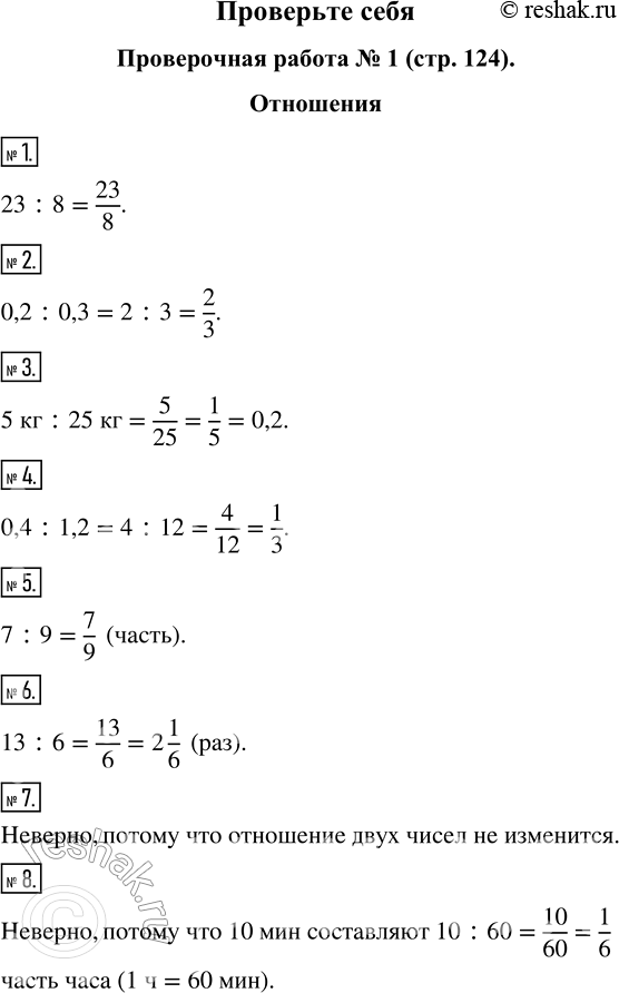
Проверочная работа № 1. Отношения
Запишите отношение:
1. Двадцати трёх к восьми.
2. Нуля целых двух десятых к нулю целым трём десятым.
Найдите значение отношения:
3. Пяти килограммов к двадцати пяти килограммам.
4. Нуля целых четырёх десятых к одной целой двум десятым.
5. Какую часть семь составляет от девяти?
6. Во сколько раз тринадцать больше шести?
Верно ли высказывание (ответьте да или нет)?
7. Отношение двух чисел увеличится, если каждое из них удвоить.
8. Десять минут составляют одну десятую часть часа.
Проверочная работа № 2. Отношения
Запишите значение отношения, обратного отношению:
1. Восьми и трёх.
2. Десяти и девяноста.
Найдите значение отношения величин:
3. Пятидесяти метров к тридцати метрам.
4. Трёх литров к десяти кубическим дециметрам.
5. Двухсот килограммов к одной тонне.
6. Пятнадцати минут к одному часу.
Верно ли высказывание (ответьте да или нет)?
7. Пятьдесят процентов в четыре раза меньше двух.
8. Если отношение двух чисел равно нулю целым двум десятым, то обратное отношение равно пяти.
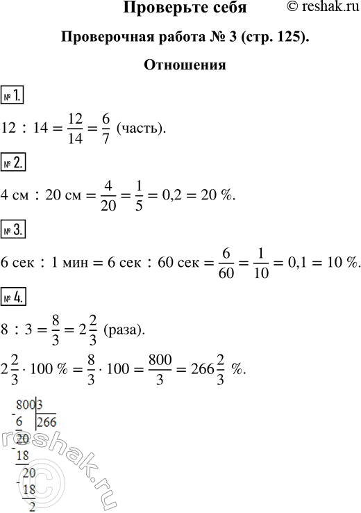
Проверочная работа № 3. Отношения
1. Какую часть число двенадцать составляет от четырнадцати?
Выразите в процентах значение отношения:
2. Четырёх сантиметров к двадцати сантиметрам.
3. Шести секунд к одной минуте.
4. Во сколько раз три меньше восьми?
Ответьте по рисунку на вопросы.
5. Какую часть отрезка BE составляет отрезок BD?
6. Во сколько раз отрезок AВ длиннее отрезка ВС?
Верно ли высказывание (ответьте да или нет)?
7. Отношение двух взаимно обратных чисел равно единице.
8. Если первое число составляет сорок процентов второго, то второе число в две целых одну вторую раза больше первого.

*Цитирирование задания со ссылкой на учебник производится исключительно в учебных целях для лучшего понимания разбора решения задания.
*К сожалению, временные проблемы с публикацией комментариев с мобильных устройств.