Вариант 3 Контрольная работа 8 ГДЗ Контрольные Крайнева Виленкин 6 класс (Математика)

Изображение 1. Отметьте на координатной прямой точки D(-4), F(2), K(5,5), C(-2), M(-0,5), Z(7).а) Какие из точек имеют противоположные координаты?б) В какую точку перейдёт точка...
Дополнительное изображение

Рассмотрим вариант решения задания из учебника Крайнева, Виленкин 6 класс, Просвещение:
1. Отметьте на координатной прямой точки D(-4), F(2), K(5,5), C(-2), M(-0,5), Z(7).
а) Какие из точек имеют противоположные координаты?
б) В какую точку перейдёт точка F при перемещении по координатной прямой на -6; на +5?
2. Найдите значение выражения:
а) |-3,8| + |-6,3|; б) |-5,44| : |3,2|; в) |-5 1/6| - |-1 5/12|.
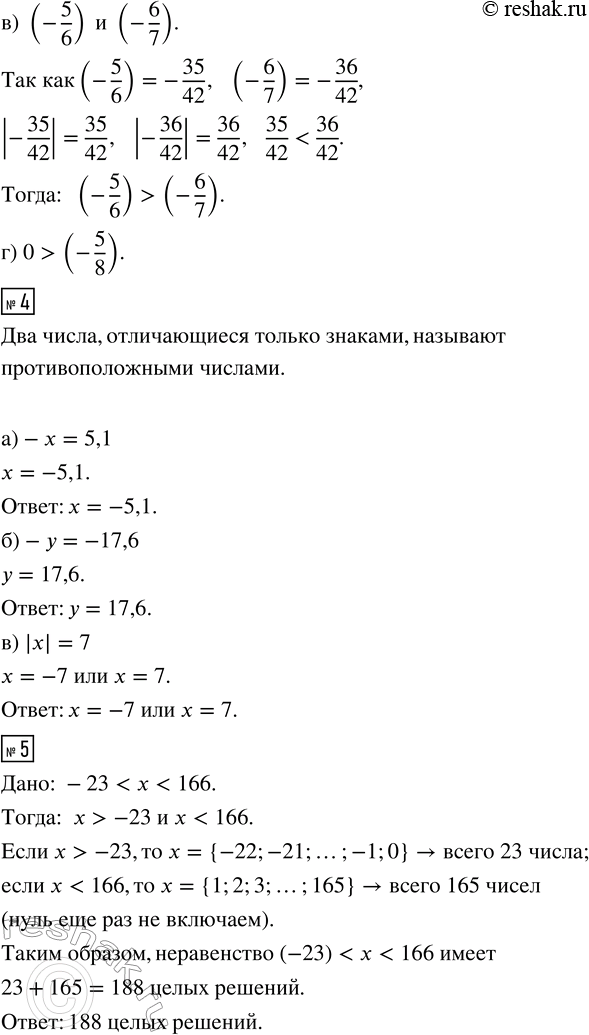
3. Сравните числа:
а) 3,6 и -3,3; б) -6,2 и -6; в) -5/6 и -6/7; г) 0 и -5/8.
4. Решите уравнение:
а) -x = 5,1;
б) -y = -17,6;
в) |x| = 7.
5. Сколько целых решений имеет неравенство -23 < x < 166?
*Цитирирование задания со ссылкой на учебник производится исключительно в учебных целях для лучшего понимания разбора решения задания.
*размещая тексты в комментариях ниже, вы автоматически соглашаетесь с пользовательским соглашением