Вариант 2 Контрольная работа 7 ГДЗ Контрольные Крайнева Виленкин 6 класс (Математика)

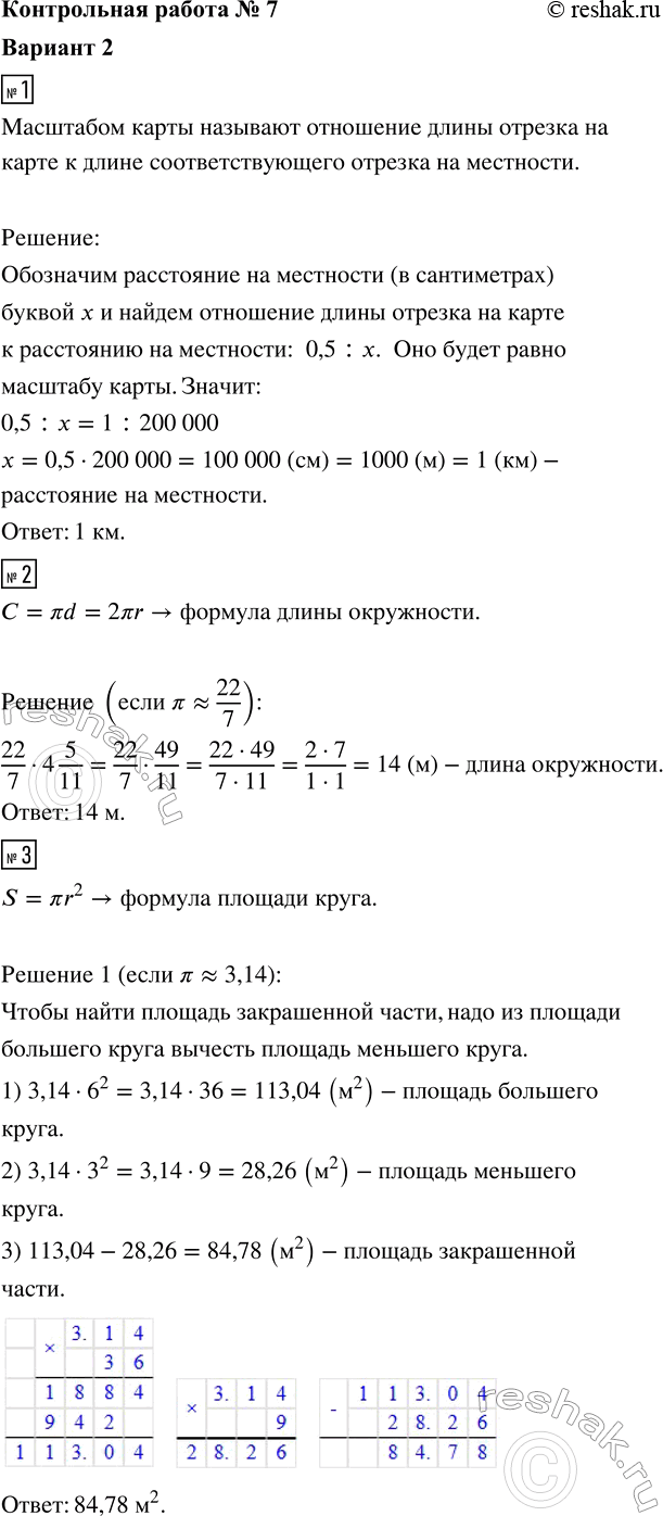
Изображение 1. На карте расстояние от дома до школы равно 0,5 см. Масштаб карты 1 : 200 000. Найдите это расстояние на местности.2. Диаметр окружности равен 4 5/11 м. Вычислите...
Дополнительное изображение

Рассмотрим вариант решения задания из учебника Крайнева, Виленкин 6 класс, Просвещение:
1. На карте расстояние от дома до школы равно 0,5 см. Масштаб карты 1 : 200 000. Найдите это расстояние на местности.
2. Диаметр окружности равен 4 5/11 м. Вычислите длину окружности (? ? 22/7).
3. Даны две окружности радиусами 3 и 6 м (см. рис.). Вычислите площадь закрашенной части. Число ? округлите до сотых.
4. Для посадки разных сортов цветов круглую клумбу радиусом 4 м разделили на 10 равных по площади частей. Найдите площадь одной части клумбы. Число ? округлите до десятых.
5. Начертите треугольник АВС и постройте фигуру, симметричную ему относительно точки С.
*Цитирирование задания со ссылкой на учебник производится исключительно в учебных целях для лучшего понимания разбора решения задания.
*размещая тексты в комментариях ниже, вы автоматически соглашаетесь с пользовательским соглашением