Вариант 2 Контрольная работа 9 ГДЗ Контрольные Крайнева Виленкин 6 класс (Математика)

Изображение 1. Выполните действие:а) -39 + 42;      в) 28 + (-35);    д) 4,3 - 6,2;б) -17 + (-20);   г) -16 - (-10);   е) -7/9 - 1/6.2. Найдите расстояние между точками...
Дополнительное изображение

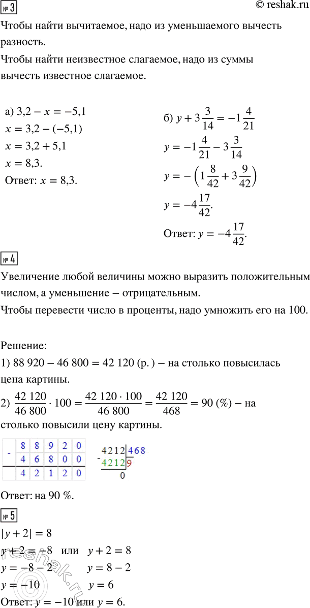
Рассмотрим вариант решения задания из учебника Крайнева, Виленкин 6 класс, Просвещение:
1. Выполните действие:
а) -39 + 42; в) 28 + (-35); д) 4,3 - 6,2;
б) -17 + (-20); г) -16 - (-10); е) -7/9 - 1/6.
2. Найдите расстояние между точками координатной прямой:
а) N(-4) и C(-9);
б) A(-6,2) и P(0,7).
3. Решите уравнение:
а) 3,2 - x = -5,1;
б) y + 3 3/14 = -1 4/21.
4. На аукционе цена картины повысилась с 46 800 до 88 920 р. На сколько процентов повысили цену картины?
5. Решите уравнение |у + 2| = 8.
*Цитирирование задания со ссылкой на учебник производится исключительно в учебных целях для лучшего понимания разбора решения задания.
*размещая тексты в комментариях ниже, вы автоматически соглашаетесь с пользовательским соглашением