Вариант 1 Контрольная работа 9 ГДЗ Контрольные Крайнева Виленкин 6 класс (Математика)

Изображение 1. Выполните действие:а) 42 + (-45);    в) -15 + 18;    д) -3,7 - 2,6;б) -16 + (-31);   г) 17 - (-8);   е) -5/8 + 5/6.2. Найдите расстояние между точками...
Дополнительное изображение

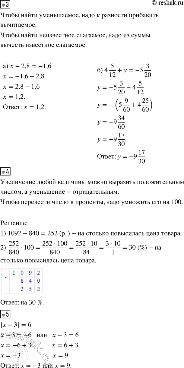
Рассмотрим вариант решения задания из учебника Крайнева, Виленкин 6 класс, Просвещение:
1. Выполните действие:
а) 42 + (-45); в) -15 + 18; д) -3,7 - 2,6;
б) -16 + (-31); г) 17 - (-8); е) -5/8 + 5/6.
2. Найдите расстояние между точками координатной прямой:
а) M(-13) и К(-7);
б) В(2,6) и Т(-1,2).
3. Решите уравнение:
а) х - 2,8 = -1,6;
б) 4 5/12 + y = -5 3/20.
4. Цена товара повысилась с 840 до 1092 р. На сколько процентов повысилась цена товара?
5. Решите уравнение |х - 3| = 6.
*Цитирирование задания со ссылкой на учебник производится исключительно в учебных целях для лучшего понимания разбора решения задания.
*размещая тексты в комментариях ниже, вы автоматически соглашаетесь с пользовательским соглашением