Вариант 3 Контрольная работа 9 ГДЗ Контрольные Крайнева Виленкин 6 класс (Математика)

Изображение 1. Выполните действие:а) 53 + (-58);    в) -13 + 20;    д) -4,8 - 2,3;б) -18 + (-43);   г) 15 - (-7);   е) - 7/12 + 7/8.2. Найдите расстояние между точками...
Дополнительное изображение

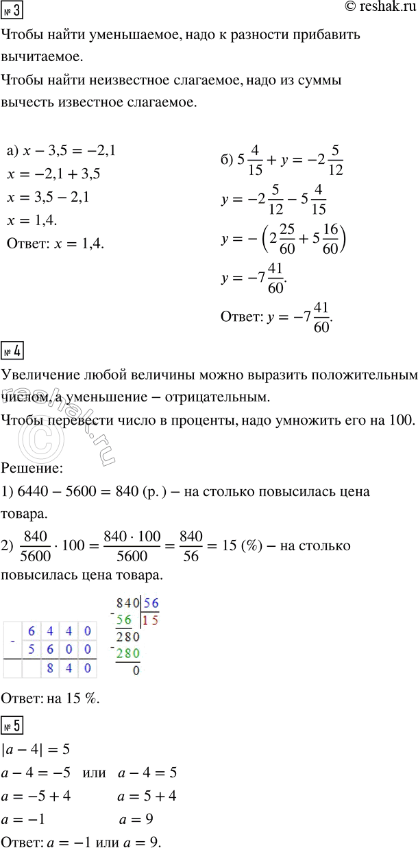
Рассмотрим вариант решения задания из учебника Крайнева, Виленкин 6 класс, Просвещение:
1. Выполните действие:
а) 53 + (-58); в) -13 + 20; д) -4,8 - 2,3;
б) -18 + (-43); г) 15 - (-7); е) - 7/12 + 7/8.
2. Найдите расстояние между точками координатной прямой:
а) А(-12) и B(-5);
б) М(1,8) и N(-2,5).
3. Решите уравнение:
а) х - 3,5 = -2,1;
б) 5 4/15 + у = -2 5/12.
4. Цена товара повысилась с 5600 до 6440 р. На сколько процентов повысилась цена товара?
5. Решите уравнение |а - 4| = 5.
*Цитирирование задания со ссылкой на учебник производится исключительно в учебных целях для лучшего понимания разбора решения задания.
*размещая тексты в комментариях ниже, вы автоматически соглашаетесь с пользовательским соглашением