Вариант 4 Контрольная работа 7 ГДЗ Контрольные Крайнева Виленкин 6 класс (Математика)

Изображение 1. На карте расстояние между двумя пунктами равно 9,6 см. Масштаб карты 1 : 1000. Найдите это расстояние на местности.2. Диаметр окружности равен 3 2/11 дм. Вычислите...
Дополнительное изображение

Рассмотрим вариант решения задания из учебника Крайнева, Виленкин 6 класс, Просвещение:
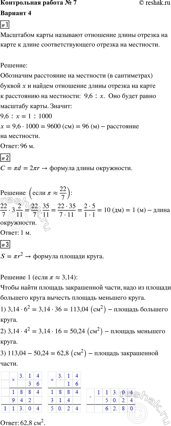
1. На карте расстояние между двумя пунктами равно 9,6 см. Масштаб карты 1 : 1000. Найдите это расстояние на местности.
2. Диаметр окружности равен 3 2/11 дм. Вычислите длину окружности (? ? 22/7).
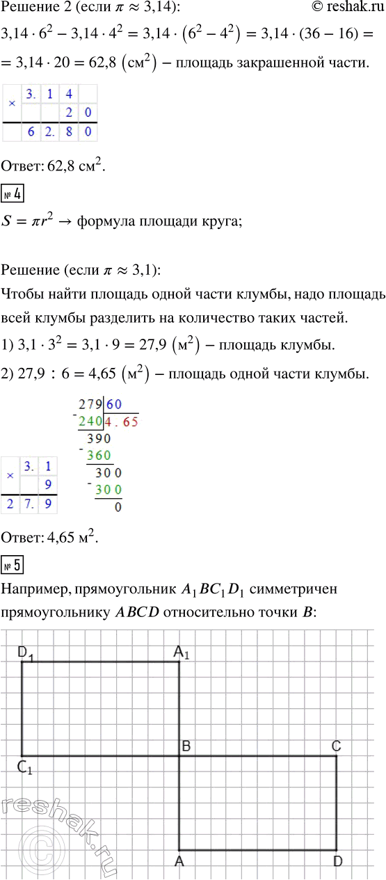
3. Даны две окружности радиусами 3 и 6 см (см. рис.). Вычислите площадь закрашенной части. Число ? округлите до сотых.
4. Для посадки разных видов кустов круглую клумбу радиусом 3 м разделили на 6 равных по площади частей. Найдите площадь одной части клумбы. Число ? округлите до десятых.
5. Начертите прямоугольник ABCD и постройте фигуру, симметричную ему относительно точки В.
*Цитирирование задания со ссылкой на учебник производится исключительно в учебных целях для лучшего понимания разбора решения задания.
*размещая тексты в комментариях ниже, вы автоматически соглашаетесь с пользовательским соглашением