Вариант 4 Контрольная работа 9 ГДЗ Контрольные Крайнева Виленкин 6 класс (Математика)

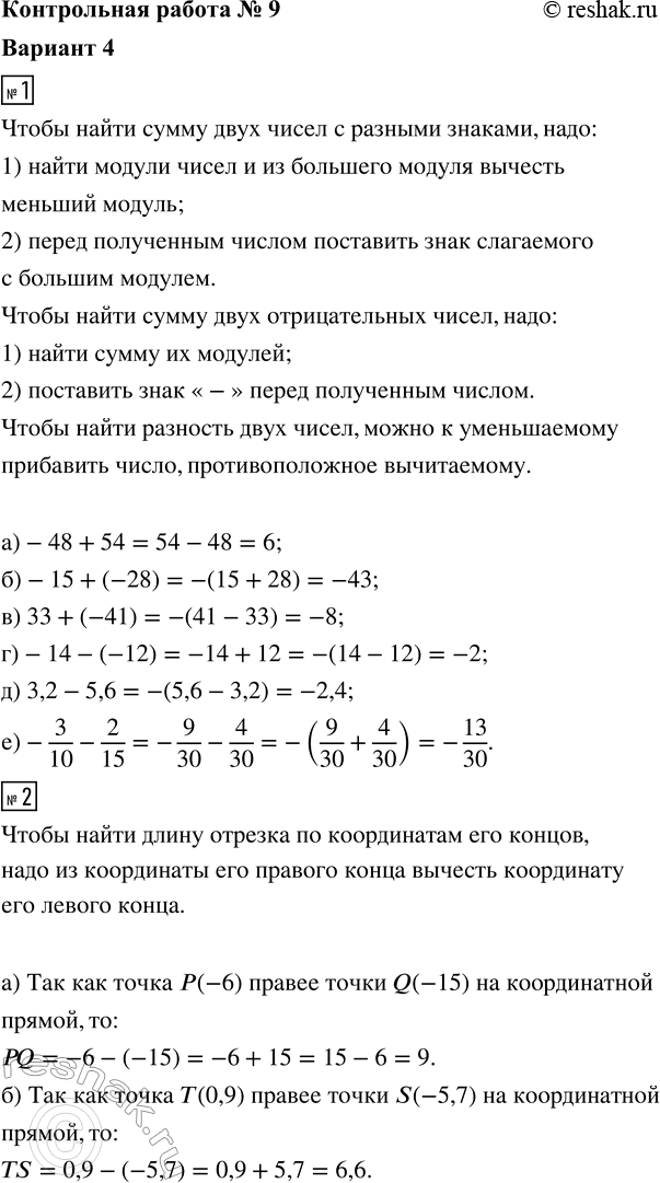
Изображение 1. Выполните действие:а) -48 + 54;      в) 33 + (-41);    д) 3,2 - 5,6;б) -15 + (-28);   г) -14 - (-12);   е) -3/10 - 2/15.2. Найдите расстояние между точками...
Дополнительное изображение

Рассмотрим вариант решения задания из учебника Крайнева, Виленкин 6 класс, Просвещение:
1. Выполните действие:
а) -48 + 54; в) 33 + (-41); д) 3,2 - 5,6;
б) -15 + (-28); г) -14 - (-12); е) -3/10 - 2/15.
2. Найдите расстояние между точками координатной прямой:
а) Р(-6) и Q(-15);
б) S(-5,7) и T(0,9).
3. Решите уравнение:
а) 4,6 - х = -2,5;
б) y + 6 9/16 = -3 7/24.
4. Цена товара повысилась с 7800 до 9750 р. На сколько процентов повысилась цена товара?
5. Решите уравнение |b + 5| = 11.
*Цитирирование задания со ссылкой на учебник производится исключительно в учебных целях для лучшего понимания разбора решения задания.
*размещая тексты в комментариях ниже, вы автоматически соглашаетесь с пользовательским соглашением