Вариант 3 Контрольная работа 6 ГДЗ Контрольные Крайнева Виленкин 6 класс (Математика)

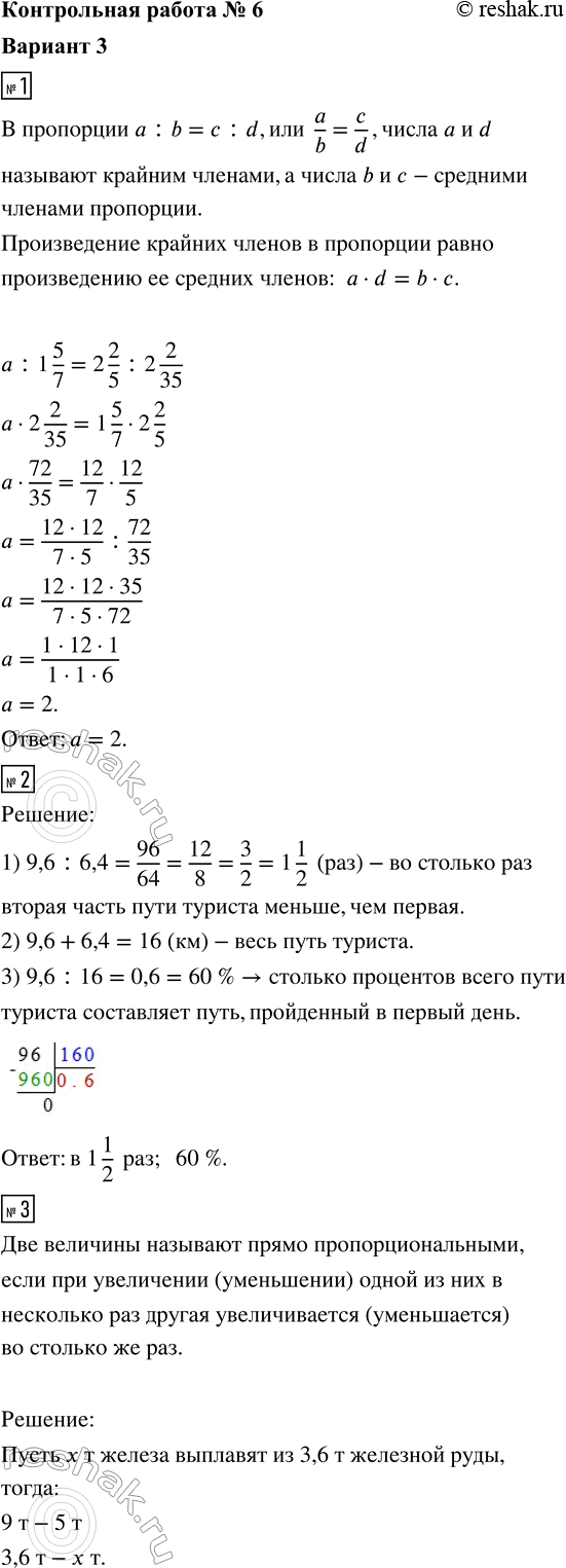
Изображение 1. Решите уравнениеa : 1 5/7 = 2 2/5 : 2 2/35. 2. В первый день турист прошёл 9,6 км, а во второй — 6,4 км. Во сколько раз вторая часть пути туриста меньше, чем...
Дополнительное изображение

Рассмотрим вариант решения задания из учебника Крайнева, Виленкин 6 класс, Просвещение:
1. Решите уравнение
a : 1 5/7 = 2 2/5 : 2 2/35.
2. В первый день турист прошёл 9,6 км, а во второй — 6,4 км. Во сколько раз вторая часть пути туриста меньше, чем первая? Сколько процентов всего пути туриста составляет путь, пройденный в первый день?
3. Из 9 т железной руды выплавляют 5 т железа. Сколько железа выплавят из 3,6 т железной руды?
4. Велосипедист проделал путь от одного посёлка до другого за 5,5 ч со скоростью 12 км/ч. С какой скоростью должен ехать велосипедист, чтобы преодолеть это расстояние за 5 ч?
5. Найдите, при каком натуральном значении р верна пропорция p/4 = 9/4p.
*Цитирирование задания со ссылкой на учебник производится исключительно в учебных целях для лучшего понимания разбора решения задания.
*размещая тексты в комментариях ниже, вы автоматически соглашаетесь с пользовательским соглашением