Вариант 1 Контрольная работа 7 ГДЗ Контрольные Крайнева Виленкин 6 класс (Математика)

Изображение 1. На карте расстояние от дома до школы равно 0,7 см. Масштаб карты 1 : 100 000. Найдите это расстояние на местности.2. Диаметр окружности равен 49 м. Вычислите длину...
Дополнительное изображение

Рассмотрим вариант решения задания из учебника Крайнева, Виленкин 6 класс, Просвещение:
1. На карте расстояние от дома до школы равно 0,7 см. Масштаб карты 1 : 100 000. Найдите это расстояние на местности.
2. Диаметр окружности равен 49 м. Вычислите длину окружности (? ? 22/7).
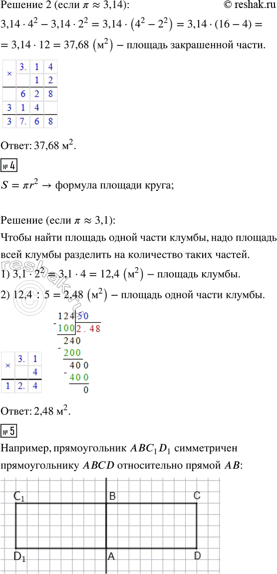
3. Даны две окружности радиусами 2 и 4 м (см. рис.). Вычислите площадь закрашенной части. Число ? округлите до сотых.
4. Для посадки разных сортов цветов круглую клумбу радиусом 2 м разделили на 5 равных по площади частей. Найдите площадь одной части клумбы. Число ? округлите до десятых.
5. Начертите прямоугольник ABCD и постройте фигуру, симметричную ему относительно прямой АВ.
*Цитирирование задания со ссылкой на учебник производится исключительно в учебных целях для лучшего понимания разбора решения задания.
*размещая тексты в комментариях ниже, вы автоматически соглашаетесь с пользовательским соглашением