Вариант 2 Контрольная работа 6 ГДЗ Контрольные Крайнева Виленкин 6 класс (Математика)

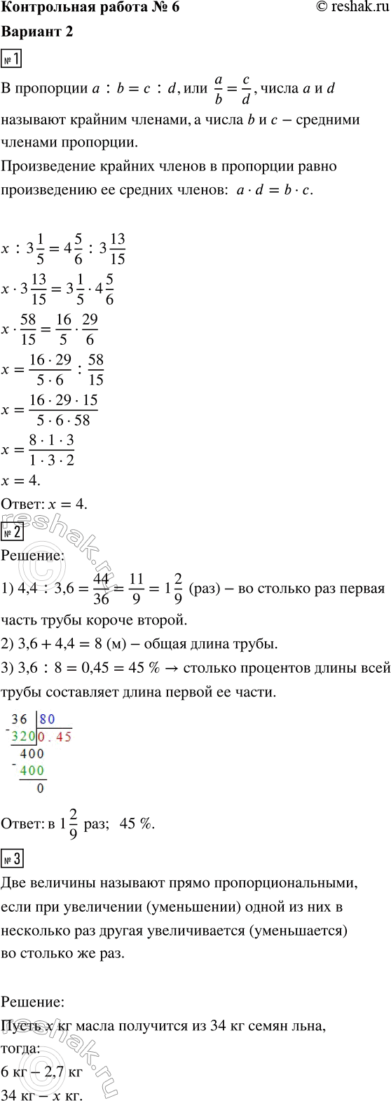
Изображение 1. Решите уравнениеx : 3 1/5 = 4 5/6 : 3 13/15. 2. Трубу разрезали на две части длиной 3,6 и 4,4 м. Во сколько раз первая часть трубы короче второй? Сколько...
Дополнительное изображение

Рассмотрим вариант решения задания из учебника Крайнева, Виленкин 6 класс, Просвещение:
1. Решите уравнение
x : 3 1/5 = 4 5/6 : 3 13/15.
2. Трубу разрезали на две части длиной 3,6 и 4,4 м. Во сколько раз первая часть трубы короче второй? Сколько процентов длины всей трубы составляет длина первой её части?
3. Из 6 кг льняного семени получается 2,7 кг масла. Сколько масла получится из 34 кг семян льна?
4. Теплоход прошёл расстояние между двумя пристанями со скоростью 40 км/ч за 4,5 ч. С какой скоростью должен идти теплоход, чтобы пройти это расстояние за 3,6 ч?
5. Найдите, при каком натуральном значении n верна пропорция 4/3n = n/3.
*Цитирирование задания со ссылкой на учебник производится исключительно в учебных целях для лучшего понимания разбора решения задания.
*размещая тексты в комментариях ниже, вы автоматически соглашаетесь с пользовательским соглашением