Вариант 2 Контрольная работа 2 ГДЗ Контрольные Крайнева Виленкин 6 класс (Математика)

Изображение 1. Разложите на простые множители число 510.2. Найдите:а) наибольший общий делитель чисел 28 и 42;б) наименьшее общее кратное чисел 20 и 35.3. Какую цифру можно...
Дополнительное изображение
Дополнительное изображение

Рассмотрим вариант решения задания из учебника Крайнева, Виленкин 6 класс, Просвещение:
1. Разложите на простые множители число 510.
2. Найдите:
а) наибольший общий делитель чисел 28 и 42;
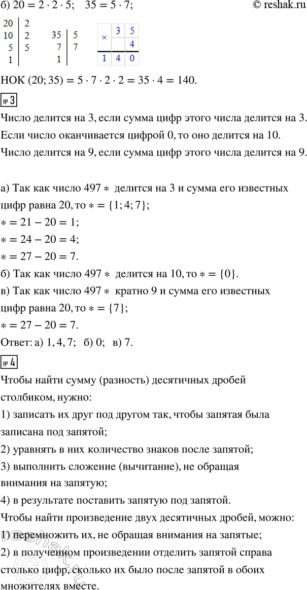
б) наименьшее общее кратное чисел 20 и 35.
3. Какую цифру можно записать вместо звёздочки в числе 497*, чтобы оно:
а) делилось на 3; б) делилось на 10; в) было кратно 9?
4. Выполните действия:
а) 9 - 3,46 + 0,535; б) 2,867 : 0,094 - 0,31 · 15.
5. Найдите наименьшее общее кратное чисел тип, если их произведение равно 67 200, а наибольший общий делитель равен 40.
*Цитирирование задания со ссылкой на учебник производится исключительно в учебных целях для лучшего понимания разбора решения задания.
*размещая тексты в комментариях ниже, вы автоматически соглашаетесь с пользовательским соглашением