Упр.8.29 ГДЗ Лукашик 7-9 класс по физике (Физика)
Решение #1

Рассмотрим вариант решения задания из учебника Лукашик, Иванова 7 класс, Просвещение:
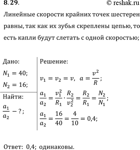
8.29. Вычислите отношение центростремительных ускорений а_1/a_2, сообщаемых при вращении крайним точкам шестерён, соединённых цепью (см. рис. II-20, в), если число зубьев N_1 = 40, а N_2 = 16. Что можно сказать о скоростях двух капель масла, слетающих с зубьев первой и второй шестерён?
Популярные решебники 7 класс Все решебники
*К сожалению, временные проблемы с публикацией комментариев с мобильных устройств.